Номер 14, страница 72 - гдз по информатике 7 класс учебник Босова, Босова

Авторы: Босова Л. Л., Босова А. Ю.
Тип: Учебник
Издательство: Просвещение
Год издания: 2023 - 2025
Уровень обучения: базовый
Цвет обложки: синий, голубой
ISBN: 978-5-09-102542-2
Допущено Министерством просвещения Российской Федерации
Популярные ГДЗ в 7 классе
Параграф 2.2. Программное обеспечение компьютера. Глава 2. Компьютер – универсальное устройство обработки данных - номер 14, страница 72.
№14 (с. 72)
Условие. №14 (с. 72)
скриншот условия

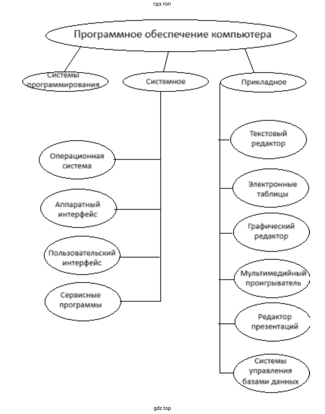
14. Постройте граф, описывающий состав программного обеспечения компьютера.
Решение. №14 (с. 72)
скриншот решения


Другие задания:
Помогло решение? Оставьте отзыв в комментариях ниже.
Присоединяйтесь к Телеграм-группе @top_gdz
ПрисоединитьсяМы подготовили для вас ответ c подробным объяснением домашего задания по информатике за 7 класс, для упражнения номер 14 расположенного на странице 72 к учебнику 2023 года издания для учащихся школ и гимназий.
Теперь на нашем сайте ГДЗ.ТОП вы всегда легко и бесплатно найдёте условие с правильным ответом на вопрос «Как решить ДЗ» и «Как сделать» задание по информатике к упражнению №14 (с. 72), авторов: Босова (Людмила Леонидовна), Босова (Анна Юрьевна), ФГОС (новый, красный) базовый уровень обучения учебного пособия издательства Просвещение.