Номер 1, страница 27, часть 1 - гдз по математике 2 класс учебник Петерсон

Авторы: Петерсон Л. Г.

Тип: Учебник

Серия: учусь учиться

Издательство: Просвещение

Год издания: 2024 - 2026

Уровень обучения: углублённый

Часть: 1

Цвет обложки: голубой, синий, жёлтый

ISBN: 978-5-09-112889-5 (ч.1), 978-5-09-112890-1 (ч.2), 978-5-09-112891-8 (ч.3), 978-5-09-112888-8 (общ.)

Допущено Министерством просвещения Российской Федерации

Непрерывный курс математики

Часть 1. Урок 14. Вычитание по частям: 41 - 3, 41 - 23 - номер 1, страница 27.

№1 (с. 27)
Условие. №1 (с. 27)
скриншот условия
Математика, 2 класс Учебник, автор: Петерсон Людмила Георгиевна, издательство Просвещение, Москва, 2024, голубого цвета, Часть 1, страница 27, номер 1, Условие

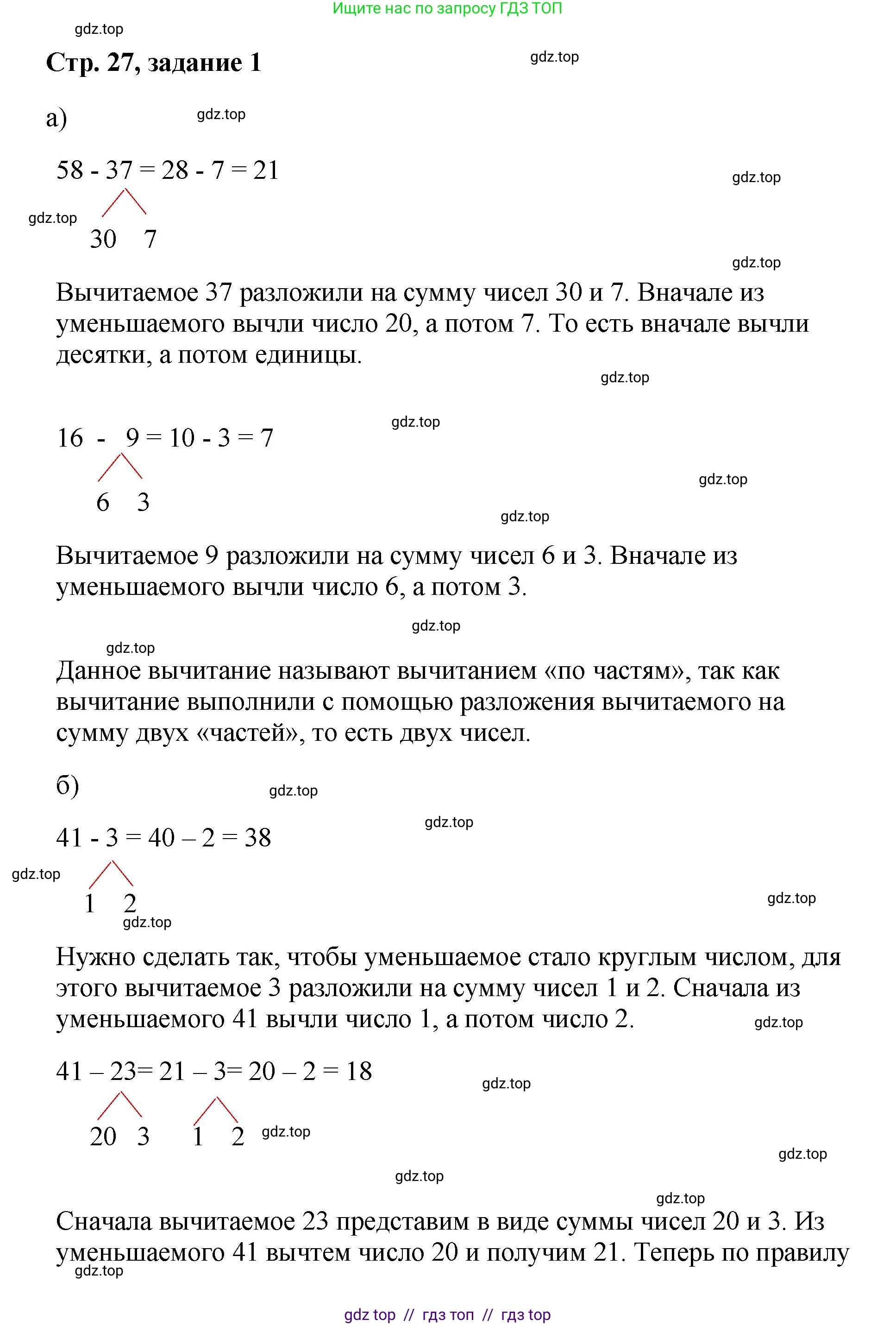
1 a) Объясни, как выполнили вычитание. Почему его называют вычитанием «по частям»?

$58 - \begin{array}{c} 37 \\ \wedge \\ 30 \ 7 \end{array} = 28 - 7 = 21$

$16 - \begin{array}{c} 9 \\ \wedge \\ 6 \ 3 \end{array} = 10 - 3 = 7$

б) Что нового в примерах и их решении? Как выполнить переход через разряд?

$41 - \begin{array}{c} 3 \\ \wedge \\ 1 \ 2 \end{array} = 40 - 2 = 38$

$41 - \begin{array}{c} 23 \\ \wedge \\ 20 \ 3 \end{array} = 21 - \begin{array}{c} 3 \\ \wedge \\ 1 \ 2 \end{array} = 20 - 2 = 18$

Сделай вывод.

Решение. №1 (с. 27)
Математика, 2 класс Учебник, автор: Петерсон Людмила Георгиевна, издательство Просвещение, Москва, 2024, голубого цвета, Часть 1, страница 27, номер 1, Решение
Математика, 2 класс Учебник, автор: Петерсон Людмила Георгиевна, издательство Просвещение, Москва, 2024, голубого цвета, Часть 1, страница 27, номер 1, Решение (продолжение 2)
Решение 3. №1 (с. 27)

а) В примерах вычитание выполняется методом «по частям». Это значит, что вычитаемое число разбивается на удобные слагаемые (части), которые затем вычитаются по очереди.

Рассмотрим пример $58 - 37$. Вычитаемое $37$ представили в виде суммы разрядных слагаемых $30$ и $7$. Сначала из уменьшаемого $58$ вычли десятки: $58 - 30 = 28$. Затем из полученного результата вычли единицы: $28 - 7 = 21$.

В примере $16 - 9$ вычитаемое $9$ разбили на части $6$ и $3$. Первую часть ($6$) выбрали так, чтобы уменьшить $16$ до круглого десятка: $16 - 6 = 10$. После этого из $10$ вычли оставшуюся часть ($3$): $10 - 3 = 7$.

Этот метод называется вычитанием «по частям», потому что вычитание происходит не одним действием, а несколькими последовательными шагами, в каждом из которых вычитается только часть числа.

Ответ: Вычитание выполнили, разбив вычитаемое число на удобные части и вычитая их по очереди. Это называется вычитанием «по частям», так как число вычитается не целиком, а по частям.

б) Новое в этих примерах — это вычитание с переходом через разряд. Это ситуация, когда количество единиц в уменьшаемом меньше, чем количество единиц в вычитаемом (например, в $41-3$, $1 < 3$).

Чтобы выполнить такой переход, вычитаемое нужно разбить на две части. Первая часть должна быть равна количеству единиц в уменьшаемом. Это делается для того, чтобы после первого вычитания получилось круглое число (десяток).

В примере $41 - 3$: в числе $41$ одна единица. Поэтому вычитаемое $3$ разбиваем на $1$ и $2$. Сначала вычитаем первую часть: $41 - 1 = 40$. Затем из полученного круглого числа вычитаем вторую часть: $40 - 2 = 38$.

В примере $41 - 23$: сначала вычитаем десятки ($41 - 20 = 21$), а затем выполняем вычитание $21 - 3$ с переходом через разряд. Для этого $3$ разбиваем на $1$ и $2$, и вычитаем по частям: $21 - 1 = 20$, а затем $20 - 2 = 18$.

Ответ: Новым является вычитание с переходом через разряд. Чтобы его выполнить, вычитаемое разбивают на две части: первая уменьшает уменьшаемое до круглого десятка, а вторая вычитается из этого десятка.

Сделай вывод.

Вывод заключается в том, что метод вычитания «по частям» является гибким инструментом для упрощения вычислений. Он позволяет разбить одну сложную задачу на несколько простых шагов. Способ разбиения вычитаемого на части зависит от конкретных чисел. Если единиц в уменьшаемом достаточно для вычитания (без перехода через разряд), то вычитаемое удобно разбить на десятки и единицы. Если же единиц не хватает (требуется переход через разряд), то вычитаемое (или его часть, состоящая из единиц) разбивается на два слагаемых. Первое слагаемое «убирает» единицы из уменьшаемого, делая его круглым, а второе вычитается уже из этого круглого числа, что значительно облегчает расчет.

Ответ: Вычитание по частям позволяет упростить вычисления, разбивая одну сложную операцию на несколько более простых шагов. Способ разбиения вычитаемого на части подбирается так, чтобы каждый шаг вычислений был максимально простым, например, приводил к вычитанию из круглого числа.

Помогло решение? Оставьте отзыв в комментариях ниже.

Присоединяйтесь к Телеграм-группе @top_gdz

Присоединиться

Мы подготовили для вас ответ c подробным объяснением домашего задания по математике за 2 класс, для упражнения номер 1 расположенного на странице 27 для 1-й части к учебнику серии учусь учиться 2024 года издания для учащихся школ и гимназий.

Теперь на нашем сайте ГДЗ.ТОП вы всегда легко и бесплатно найдёте условие с правильным ответом на вопрос «Как решить ДЗ» и «Как сделать» задание по математике к упражнению №1 (с. 27), автора: Петерсон (Людмила Георгиевна), 1-й части ФГОС (новый, красный) углублённый уровень обучения учебного пособия издательства Просвещение.