Номер 1, страница 85 - гдз по химии 11 класс учебник Габриелян, Остроумов

Химия, 11 класс Учебник, авторы: Габриелян Олег Саргисович, Остроумов Игорь Геннадьевич, Сладков Сергей Анатольевич, издательство Просвещение, Москва, 2019, белого цвета

Авторы: Габриелян О. С., Остроумов И. Г., Сладков С. А.

Тип: Учебник

Издательство: Просвещение

Год издания: 2019 - 2026

Уровень обучения: базовый

Цвет обложки: белый, синий

ISBN: 978-5-09-103623-7

Допущено Министерством просвещения Российской Федерации

Популярные ГДЗ в 11 классе

Глава II. Химические реакции. Практическая работа 1. Решение экспериментальных задач по теме «Химические реакции». Вариант 2 - номер 1, страница 85.

№1 (с. 85)
Условие. №1 (с. 85)
скриншот условия
Химия, 11 класс Учебник, авторы: Габриелян Олег Саргисович, Остроумов Игорь Геннадьевич, Сладков Сергей Анатольевич, издательство Просвещение, Москва, 2019, белого цвета, страница 85, номер 1, Условие

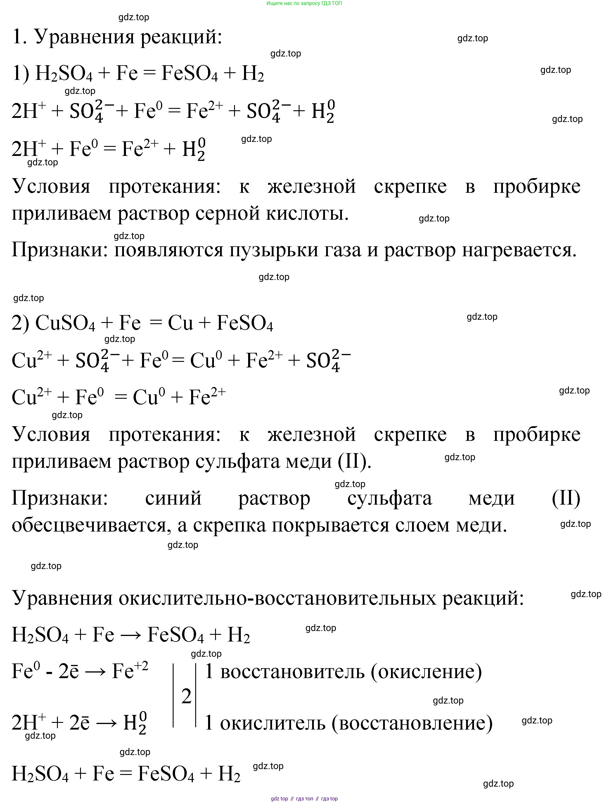
1. Используя стальные канцелярские скрепки и два соединения разных классов, получите сульфат железа(II) двумя реакциями замещения. Запишите молекулярные и ионные уравнения реакций, отметьте признаки и условия их протекания. Составьте электронные балансы, укажите окислитель и восстановитель.

Решение. №1 (с. 85)
Химия, 11 класс Учебник, авторы: Габриелян Олег Саргисович, Остроумов Игорь Геннадьевич, Сладков Сергей Анатольевич, издательство Просвещение, Москва, 2019, белого цвета, страница 85, номер 1, Решение
Химия, 11 класс Учебник, авторы: Габриелян Олег Саргисович, Остроумов Игорь Геннадьевич, Сладков Сергей Анатольевич, издательство Просвещение, Москва, 2019, белого цвета, страница 85, номер 1, Решение (продолжение 2)
Решение 2. №1 (с. 85)

Для получения сульфата железа(II) ($FeSO_4$) с помощью двух реакций замещения, используя стальную скрепку (источник железа $Fe$), необходимо выбрать два реагента разных классов. В качестве таких реагентов можно выбрать соль менее активного металла и разбавленную кислоту.

Первая реакция замещения: взаимодействие железа с солью

Для реакции замещения необходимо выбрать соль менее активного металла, чем железо. Согласно ряду активности металлов, медь ($Cu$) менее активна, чем железо ($Fe$). Поэтому используем раствор сульфата меди(II) ($CuSO_4$) — соединение класса солей.

Молекулярное уравнение реакции:
$Fe + CuSO_4 \rightarrow FeSO_4 + Cu$

Полное ионное уравнение:
$Fe^0 + Cu^{2+} + SO_4^{2-} \rightarrow Fe^{2+} + SO_4^{2-} + Cu^0$

Сокращенное ионное уравнение:
$Fe^0 + Cu^{2+} \rightarrow Fe^{2+} + Cu^0$

Признаки реакции: на поверхности железной скрепки образуется красный налёт металлической меди; голубая окраска раствора сульфата меди(II) постепенно исчезает, и раствор становится бледно-зелёным (цвет ионов $Fe^{2+}$).

Условия протекания: реакция протекает при комнатной температуре.

Электронный баланс:
$Fe^0 - 2e^- \rightarrow Fe^{2+}$ (процесс окисления)
$Cu^{2+} + 2e^- \rightarrow Cu^0$ (процесс восстановления)

Окислитель и восстановитель:
$Fe^0$ (железо) является восстановителем.
$Cu^{2+}$ (ион меди в составе $CuSO_4$) является окислителем.

Ответ: Первая реакция замещения для получения сульфата железа(II) – это взаимодействие железа с сульфатом меди(II): $Fe + CuSO_4 \rightarrow FeSO_4 + Cu$. В этой реакции железо ($Fe^0$) – восстановитель, а ионы меди ($Cu^{2+}$) – окислитель.

Вторая реакция замещения: взаимодействие железа с кислотой

Железо, как металл, стоящий в ряду активности до водорода, может вытеснять его из растворов кислот. Для получения сульфата железа(II) используем разбавленную серную кислоту ($H_2SO_4$) — соединение класса кислот.

Молекулярное уравнение реакции:
$Fe + H_2SO_4 (разб.) \rightarrow FeSO_4 + H_2 \uparrow$

Полное ионное уравнение:
$Fe^0 + 2H^+ + SO_4^{2-} \rightarrow Fe^{2+} + SO_4^{2-} + H_2^0$

Сокращенное ионное уравнение:
$Fe^0 + 2H^+ \rightarrow Fe^{2+} + H_2^0$

Признаки реакции: на поверхности железа происходит выделение пузырьков бесцветного газа (водорода); железо постепенно растворяется, а бесцветный раствор кислоты приобретает бледно-зелёную окраску.

Условия протекания: реакция протекает при комнатной температуре с разбавленной серной кислотой.

Электронный баланс:
$Fe^0 - 2e^- \rightarrow Fe^{2+}$ (процесс окисления)
$2H^{+} + 2e^- \rightarrow H_2^0$ (процесс восстановления)

Окислитель и восстановитель:
$Fe^0$ (железо) является восстановителем.
$H^{+}$ (ионы водорода в составе $H_2SO_4$) является окислителем.

Ответ: Вторая реакция замещения для получения сульфата железа(II) – это взаимодействие железа с разбавленной серной кислотой: $Fe + H_2SO_4 (разб.) \rightarrow FeSO_4 + H_2$. В этой реакции железо ($Fe^0$) – восстановитель, а ионы водорода ($H^{+}$) – окислитель.

Помогло решение? Оставьте отзыв в комментариях ниже.

Присоединяйтесь к Телеграм-группе @top_gdz

Присоединиться

Мы подготовили для вас ответ c подробным объяснением домашего задания по химии за 11 класс, для упражнения номер 1 расположенного на странице 85 к учебнику 2019 года издания для учащихся школ и гимназий.

Теперь на нашем сайте ГДЗ.ТОП вы всегда легко и бесплатно найдёте условие с правильным ответом на вопрос «Как решить ДЗ» и «Как сделать» задание по химии к упражнению №1 (с. 85), авторов: Габриелян (Олег Саргисович), Остроумов (Игорь Геннадьевич), Сладков (Сергей Анатольевич), ФГОС (старый) базовый уровень обучения учебного пособия издательства Просвещение.