Номер 5, страница 324 - гдз по химии 10 класс учебник Габриелян, Остроумов

Авторы: Габриелян О. С., Остроумов И. Г., Сладков С. А.
Тип: Учебник
Издательство: Просвещение
Год издания: 2021 - 2025
Уровень обучения: углублённый
Цвет обложки: белый, красный с молекулами
ISBN: 978-5-09-081244-3
Допущено Министерством просвещения Российской Федерации
Популярные ГДЗ в 10 классе
Параграф 42. Дисахариды. Глава IX. Углеводы - номер 5, страница 324.
№5 (с. 324)
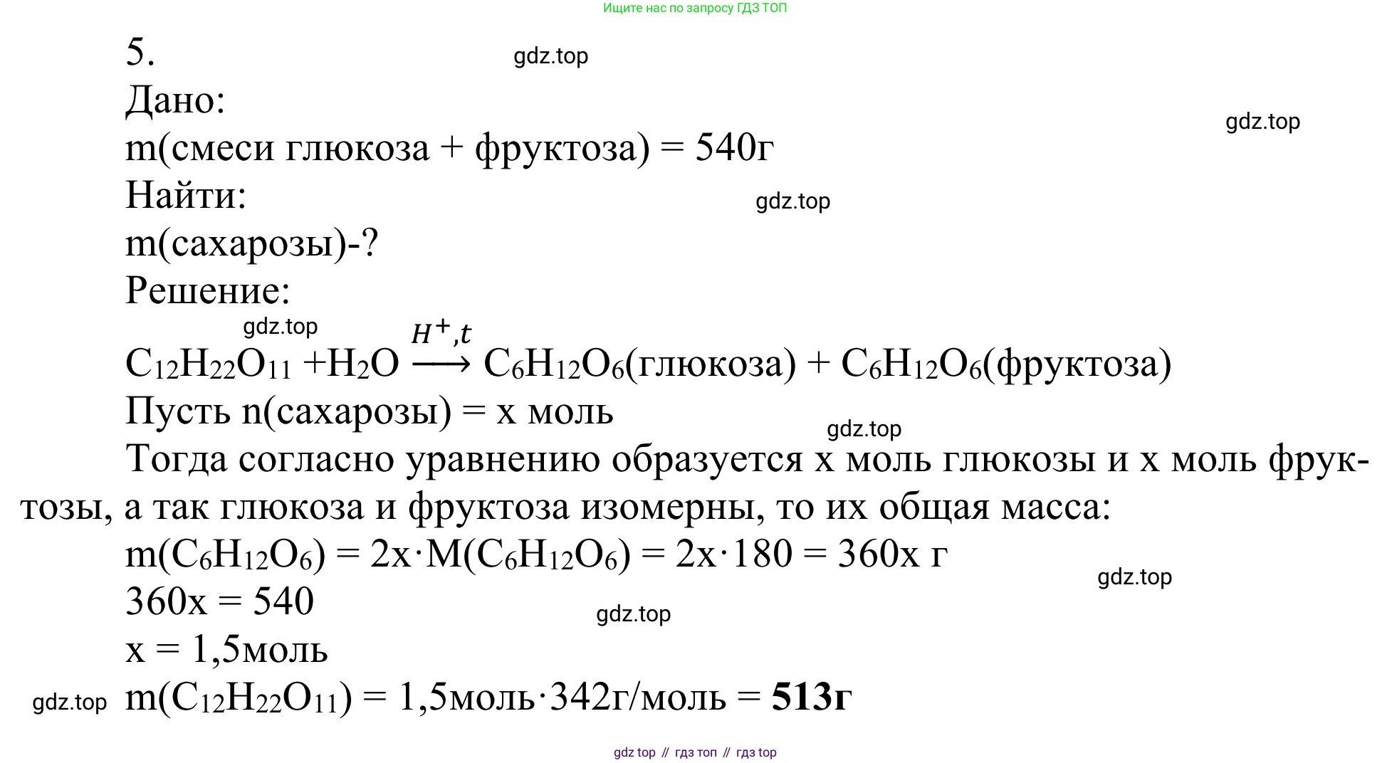
Условие. №5 (с. 324)

Решение. №5 (с. 324)

Другие задания:
Помогло решение? Оставьте отзыв в комментариях ниже.
Присоединяйтесь к Телеграм-группе @top_gdz
ПрисоединитьсяМы подготовили для вас ответ c подробным объяснением домашего задания по химии за 10 класс, для упражнения номер 5 расположенного на странице 324 к учебнику 2021 года издания для учащихся школ и гимназий.
Теперь на нашем сайте ГДЗ.ТОП вы всегда легко и бесплатно найдёте условие с правильным ответом на вопрос «Как решить ДЗ» и «Как сделать» задание по химии к упражнению №5 (с. 324), авторов: Габриелян (Олег Саргисович), Остроумов (Игорь Геннадьевич), Сладков (Сергей Анатольевич), ФГОС (старый) углублённый уровень обучения учебного пособия издательства Просвещение.