Номер 1, страница 31, часть 1 - гдз по математике 2 класс учебник Петерсон

Авторы: Петерсон Л. Г.

Тип: Учебник

Серия: учусь учиться

Издательство: Просвещение

Год издания: 2024 - 2026

Уровень обучения: углублённый

Часть: 1

Цвет обложки: голубой, синий, жёлтый

ISBN: 978-5-09-112889-5 (ч.1), 978-5-09-112890-1 (ч.2), 978-5-09-112891-8 (ч.3), 978-5-09-112888-8 (общ.)

Допущено Министерством просвещения Российской Федерации

Непрерывный курс математики

Часть 1. Урок 16. Приёмы устных вычислений* - номер 1, страница 31.

№1 (с. 31)
Условие. №1 (с. 31)
скриншот условия
Математика, 2 класс Учебник, автор: Петерсон Людмила Георгиевна, издательство Просвещение, Москва, 2024, голубого цвета, Часть 1, страница 31, номер 1, Условие

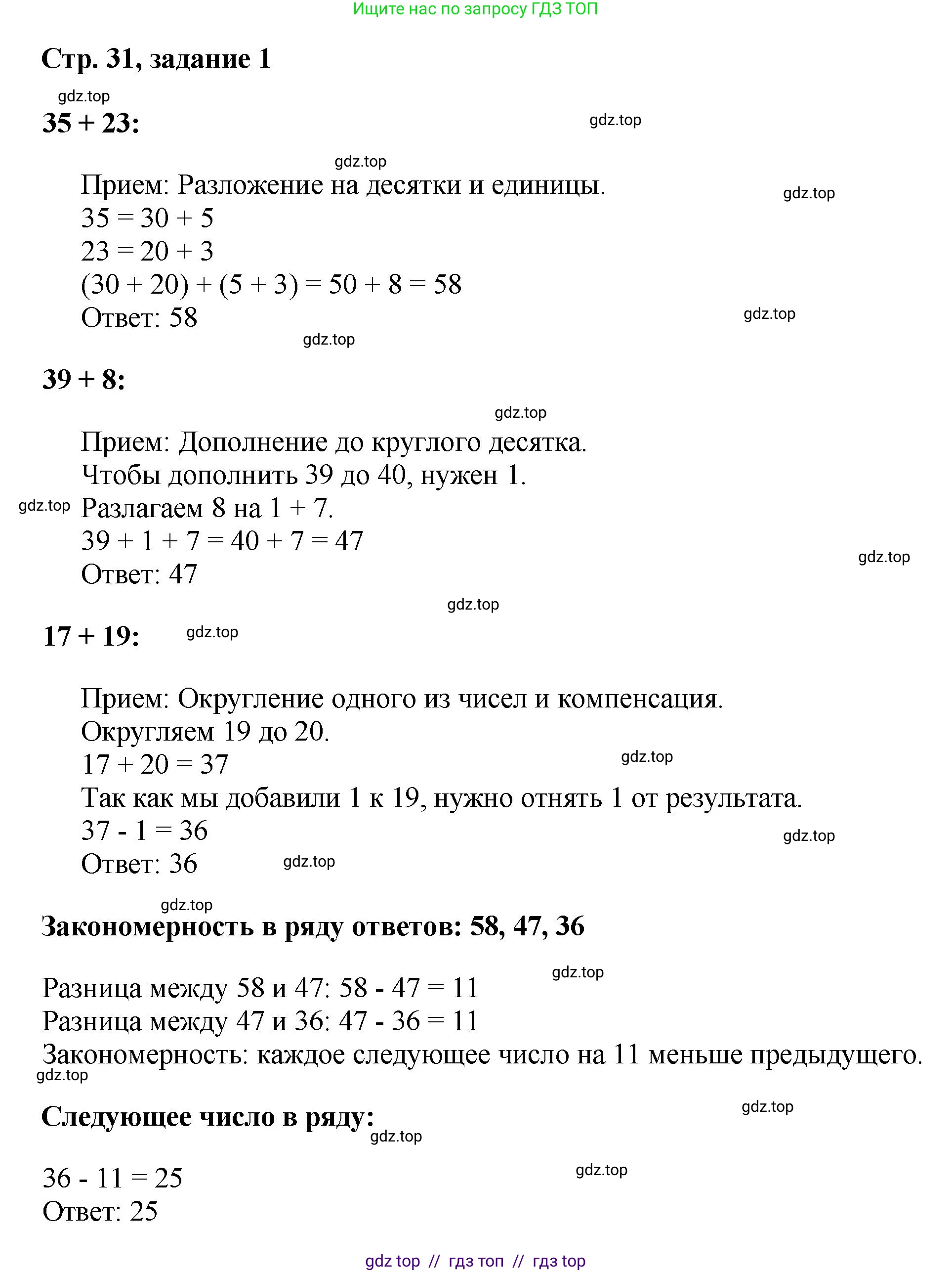
1 Реши примеры устно. Какие приёмы вычислений ты используешь?

$35 + 23$ $\quad$ $39 + 8$ $\quad$ $17 + 19$

Найди закономерность в ряду ответов и определи следующее число.

Решение. №1 (с. 31)
Математика, 2 класс Учебник, автор: Петерсон Людмила Георгиевна, издательство Просвещение, Москва, 2024, голубого цвета, Часть 1, страница 31, номер 1, Решение
Решение 3. №1 (с. 31)

Реши примеры устно. Какие приёмы вычислений ты используешь?

Пример 1: $35 + 23$

Для устного решения этого примера удобно использовать приём поразрядного сложения: сначала складываются десятки, потом единицы, а затем результаты суммируются.

1. Складываем десятки: $30 + 20 = 50$.

2. Складываем единицы: $5 + 3 = 8$.

3. Складываем полученные результаты: $50 + 8 = 58$.

Ответ: 58

Пример 2: $39 + 8$

Здесь используется приём сложения с переходом через десяток. Для удобства первое слагаемое дополняется до ближайшего круглого числа (40).

1. Представляем число 8 как сумму $1 + 7$.

2. Сначала прибавляем 1 к 39, чтобы получить круглое число: $39 + 1 = 40$.

3. К результату прибавляем оставшуюся часть: $40 + 7 = 47$.

Ответ: 47

Пример 3: $17 + 19$

Этот пример удобно решать с помощью приёма округления одного из слагаемых. Например, можно представить число 19 как $20 - 1$.

1. Складываем 17 и 20: $17 + 20 = 37$.

2. Затем из полученной суммы вычитаем 1: $37 - 1 = 36$.

Ответ: 36

Найди закономерность в ряду ответов и определи следующее число.

Полученные нами ответы образуют числовой ряд: 58, 47, 36.

Чтобы найти закономерность, найдём разность между соседними числами в этом ряду:

1. Разность между первым и вторым числом: $58 - 47 = 11$.

2. Разность между вторым и третьим числом: $47 - 36 = 11$.

Мы видим, что каждое следующее число в ряду на 11 меньше предыдущего. Это убывающая арифметическая прогрессия.

Чтобы найти следующее число, нужно от последнего числа в ряду (36) отнять 11:

$36 - 11 = 25$.

Ответ: Следующее число в ряду — 25.

Помогло решение? Оставьте отзыв в комментариях ниже.

Присоединяйтесь к Телеграм-группе @top_gdz

Присоединиться

Мы подготовили для вас ответ c подробным объяснением домашего задания по математике за 2 класс, для упражнения номер 1 расположенного на странице 31 для 1-й части к учебнику серии учусь учиться 2024 года издания для учащихся школ и гимназий.

Теперь на нашем сайте ГДЗ.ТОП вы всегда легко и бесплатно найдёте условие с правильным ответом на вопрос «Как решить ДЗ» и «Как сделать» задание по математике к упражнению №1 (с. 31), автора: Петерсон (Людмила Георгиевна), 1-й части ФГОС (новый, красный) углублённый уровень обучения учебного пособия издательства Просвещение.