Страница 366 - гдз по геометрии 7-9 класс учебник Атанасян, Бутузов

Авторы: Атанасян Л. С., Бутузов В. Ф., Кадомцев С. Б., Позняк Э. Г., Юдина И. И.
Тип: Учебник
Издательство: Просвещение
Год издания: 2023 - 2025
Уровень обучения: базовый
Цвет обложки: синий
ISBN: 978-5-09-102538-5 (2023), 978-5-09-111167-5 (2024)
Допущено Министерством просвещения Российской Федерации
Популярные ГДЗ в 7 классе
Cтраница 366

№4 (с. 366)
Условие. №4 (с. 366)
скриншот условия

4 Прямая Симcона (задача 919). Исследуйте все возможные случаи [2, п. 58].
Решение 1. №4 (с. 366)

Решение 10. №4 (с. 366)


Решение 11. №4 (с. 366)
Прямая Симсона (или прямая Уоллеса-Симсона) — это геометрическое место точек, являющихся основаниями перпендикуляров, опущенных из некоторой точки $P$ на стороны треугольника $ABC$ (или их продолжения). Ключевая теорема, связанная с этим понятием, устанавливает условие, при котором эти три точки лежат на одной прямой.
Теорема формулируется как необходимое и достаточное условие: основания перпендикуляров, опущенных из точки $P$ на стороны треугольника, коллинеарны тогда и только тогда, когда точка $P$ лежит на описанной окружности этого треугольника.
Рассмотрим доказательство прямой и обратной теорем, а также исследуем частные случаи.
Прямая теорема Симсона
Формулировка: Если точка $P$ лежит на описанной окружности треугольника $ABC$, то основания перпендикуляров, опущенных из точки $P$ на прямые, содержащие стороны этого треугольника, лежат на одной прямой.
Доказательство: Пусть точка $P$ лежит на описанной окружности $\triangle ABC$. Пусть $X, Y, Z$ — основания перпендикуляров, опущенных из $P$ на прямые $BC, AC, AB$ соответственно. Докажем, что точки $X, Y, Z$ коллинеарны. Для этого покажем, что $\angle CYX + \angle AYZ = 180^\circ$.
1. Рассмотрим точки $P, Y, C, X$. Так как $PY \perp AC$ и $PX \perp BC$, то $\angle PYC = \angle PXC = 90^\circ$. Это означает, что точки $P, Y, C, X$ лежат на одной окружности, диаметром которой является отрезок $PC$. Для вписанного четырехугольника $PXYC$ сумма противоположных углов равна $180^\circ$, следовательно, $\angle CYX = 180^\circ - \angle CPX$.
2. Аналогично, рассмотрим точки $P, Y, A, Z$. Так как $PY \perp AC$ и $PZ \perp AB$, то $\angle PYA = \angle PZA = 90^\circ$. Точки $P, Y, A, Z$ лежат на окружности с диаметром $PA$. Для вписанного четырехугольника $PYAZ$ углы, опирающиеся на одну дугу $PZ$, равны: $\angle AYZ = \angle APZ$.
3. Чтобы доказать, что $\angle CYX + \angle AYZ = 180^\circ$, нужно показать, что $180^\circ - \angle CPX + \angle APZ = 180^\circ$, что эквивалентно равенству $\angle CPX = \angle APZ$.
4. В прямоугольном треугольнике $\triangle PCX$ (с прямым углом при $X$) имеем $\angle CPX = 90^\circ - \angle PCX$. Угол $\angle PCX$ — это угол между прямыми $PC$ и $BC$.
5. В прямоугольном треугольнике $\triangle PAZ$ (с прямым углом при $Z$) имеем $\angle APZ = 90^\circ - \angle PAZ$. Угол $\angle PAZ$ — это угол между прямыми $PA$ и $AB$.
6. Таким образом, равенство $\angle CPX = \angle APZ$ равносильно равенству $\angle PCX = \angle PAZ$.
7. Так как точка $P$ лежит на описанной окружности $\triangle ABC$, то четырехугольник $ABCP$ — вписанный. Углы $\angle PAB$ (то же, что $\angle PAZ$) и $\angle PCB$ (то же, что $\angle PCX$) опираются на одну и ту же дугу $PB$. Следовательно, $\angle PAB = \angle PCB$.
Из этого следует, что $\angle PAZ = \angle PCX$, а значит и $\angle APZ = \angle CPX$. Это доказывает, что точки $X, Y, Z$ лежат на одной прямой. Эта прямая и называется прямой Симсона.
Ответ: Если точка P лежит на описанной окружности треугольника, то основания перпендикуляров, опущенных из нее на стороны треугольника, коллинеарны.
Обратная теорема Симсона
Формулировка: Если основания перпендикуляров, опущенных из точки $P$ на прямые, содержащие стороны треугольника $ABC$, лежат на одной прямой, то точка $P$ лежит на описанной окружности этого треугольника.
Доказательство: Доказательство проводится в обратном порядке.
1. Пусть $X, Y, Z$ — основания перпендикуляров из $P$ на $BC, AC, AB$ соответственно, и эти точки коллинеарны. Это означает, что $\angle CYX + \angle AYZ = 180^\circ$.
2. Как и в прямой теореме, точки $P, X, C, Y$ лежат на окружности с диаметром $PC$, а точки $P, Z, A, Y$ — на окружности с диаметром $PA$.
3. Из этих циклических четырехугольников следует, что $\angle CYX = 180^\circ - \angle CPX$ и $\angle AYZ = \angle APZ$.
4. Подставляя в равенство из пункта 1, получаем $180^\circ - \angle CPX + \angle APZ = 180^\circ$, откуда $\angle CPX = \angle APZ$.
5. Из прямоугольных треугольников $\triangle PCX$ и $\triangle PAZ$ имеем $\angle CPX = 90^\circ - \angle PCX$ и $\angle APZ = 90^\circ - \angle PAZ$.
6. Из равенства $\angle CPX = \angle APZ$ следует равенство $\angle PCX = \angle PAZ$.
7. Равенство углов $\angle PCB = \angle PAB$ является необходимым и достаточным условием того, что точки $A, B, C, P$ лежат на одной окружности. Следовательно, точка $P$ лежит на описанной окружности $\triangle ABC$.
Ответ: Если основания перпендикуляров, опущенных из точки P на стороны треугольника, коллинеарны, то точка P лежит на описанной окружности этого треугольника.
Исследование частных случаев
Рассмотрим поведение прямой Симсона в некоторых особых случаях расположения точки $P$ на описанной окружности.
Случай 1: Точка P совпадает с одной из вершин треугольника.
Пусть точка $P$ совпадает с вершиной $A$. Найдем положения оснований перпендикуляров $X, Y, Z$.
- $Z$ — основание перпендикуляра из $A$ на прямую $AB$. Точка $A$ сама лежит на прямой $AB$, поэтому ее проекция на эту прямую — это сама точка $A$. Таким образом, $Z=A$.
- $Y$ — основание перпендикуляра из $A$ на прямую $AC$. Аналогично, $Y=A$.
- $X$ — основание перпендикуляра из $A$ на прямую $BC$. Это точка $H_a$ — основание высоты, проведенной из вершины $A$ к стороне $BC$.
Таким образом, три "коллинеарные" точки — это $A, A, H_a$. Все они лежат на прямой $AH_a$, которая является высотой треугольника, проведенной из вершины $A$.
Ответ: Если точка $P$ совпадает с одной из вершин треугольника, ее прямая Симсона является высотой треугольника, проведенной из этой вершины.
Случай 2: Точка P диаметрально противоположна одной из вершин.
Пусть точка $P$ на описанной окружности такова, что отрезок $AP$ является ее диаметром. Исследуем направление прямой Симсона для точки $P$. Докажем, что она параллельна стороне $BC$.
Для того чтобы доказать, что прямая Симсона $ZXY$ параллельна стороне $BC$, достаточно показать, что угол, который прямая Симсона образует с прямой $AC$, равен углу, который прямая $BC$ образует с прямой $AC$.
1. Угол между прямой $BC$ и прямой $AC$ — это угол $\angle BCA$.
2. Найдем угол между прямой Симсона (линией $YXZ$) и прямой $AC$. Этот угол равен $\angle CYX$.
3. Как мы установили ранее, точки $P, X, C, Y$ лежат на окружности с диаметром $PC$. Отсюда, из свойств вписанных углов, $\angle CYX = \angle CPX$.
4. В прямоугольном треугольнике $\triangle PCX$ (угол $\angle PXC = 90^\circ$), угол $\angle CPX = 90^\circ - \angle PCX = 90^\circ - \angle PCB$.
5. Таким образом, для параллельности прямой Симсона и стороны $BC$ необходимо доказать равенство $\angle BCA = 90^\circ - \angle PCB$. Это равенство эквивалентно $\angle BCA + \angle PCB = 90^\circ$, то есть $\angle PCA = 90^\circ$.
6. По условию, точка $P$ диаметрально противоположна $A$, значит $AP$ — диаметр описанной окружности $\triangle ABC$.
7. Угол $\angle PCA$ является вписанным углом, опирающимся на диаметр $AP$. Следовательно, его величина составляет $90^\circ$.
Таким образом, условие $\angle PCA = 90^\circ$ выполняется, что и доказывает параллельность прямой Симсона и стороны $BC$.
Ответ: Если точка $P$ диаметрально противоположна вершине $A$, то ее прямая Симсона параллельна стороне $BC$ (стороне, противоположной вершине $A$).
№5 (с. 366)
Условие. №5 (с. 366)
скриншот условия

5 Прямая Эйлера: докажите, что в любом неравностороннем треугольнике точка пересечения медиан, точка пересечения высот (или их продолжений), центр описанной около треугольника окружности и центр окружности Эйлера лежат на одной прямой. Установите, в каком отношении эти точки разделяют отрезок с концами в крайних точках [2, п. 36].
Решение 1. №5 (с. 366)

Решение 10. №5 (с. 366)



Решение 11. №5 (с. 366)
Для доказательства существования прямой Эйлера и нахождения соотношений между точками на ней воспользуемся методом векторной алгебры. Выберем в качестве начала системы координат центр описанной около треугольника окружности — точку $O$.
1. Обозначения и основные векторные соотношения.
Пусть дан неравносторонний треугольник $\triangle ABC$. Обозначим его ключевые точки:
- $O$ — центр описанной окружности (точка пересечения серединных перпендикуляров).
- $M$ — точка пересечения медиан (центроид).
- $H$ — точка пересечения высот (ортоцентр).
- $E$ — центр окружности Эйлера (окружности девяти точек).
В выбранной системе координат с началом в точке $O$ радиус-векторы вершин $A$, $B$, $C$ обозначим как $\vec{a}$, $\vec{b}$ и $\vec{c}$ соответственно. Так как $O$ является центром описанной окружности радиуса $R$, то длины (модули) этих векторов равны: $|\vec{a}| = |\vec{b}| = |\vec{c}| = R$.
Радиус-вектор точки пересечения медиан $M$ по определению равен среднему арифметическому радиус-векторов вершин:
$\vec{OM} = \vec{m} = \frac{\vec{a} + \vec{b} + \vec{c}}{3}$
2. Доказательство коллинеарности точек O, M, H и нахождение их взаимного расположения.
Докажем, что радиус-вектор ортоцентра $H$ в этой системе координат равен $\vec{OH} = \vec{h} = \vec{a} + \vec{b} + \vec{c}$. Для этого покажем, что точка $H'$, определяемая этим вектором, действительно является ортоцентром. Нужно проверить, что линия, проходящая через вершину (например, $A$) и точку $H'$, перпендикулярна противолежащей стороне ($BC$).
Вектор, направленный из $A$ в $H'$, равен $\vec{AH'} = \vec{OH'} - \vec{OA} = (\vec{a} + \vec{b} + \vec{c}) - \vec{a} = \vec{b} + \vec{c}$.
Вектор стороны $BC$ равен $\vec{BC} = \vec{OC} - \vec{OB} = \vec{c} - \vec{b}$.
Найдем скалярное произведение этих векторов:
$\vec{AH'} \cdot \vec{BC} = (\vec{b} + \vec{c}) \cdot (\vec{c} - \vec{b}) = \vec{c} \cdot \vec{c} - \vec{b} \cdot \vec{b} = |\vec{c}|^2 - |\vec{b}|^2 = R^2 - R^2 = 0$.
Поскольку скалярное произведение равно нулю, векторы перпендикулярны, то есть $AH' \perp BC$. Аналогично доказывается, что $BH' \perp AC$ и $CH' \perp AB$. Следовательно, точка $H'$ является ортоцентром треугольника, $H' \equiv H$, и ее радиус-вектор равен:
$\vec{OH} = \vec{h} = \vec{a} + \vec{b} + \vec{c}$
Теперь сравним радиус-векторы точек $H$ и $M$:
$\vec{OH} = \vec{a} + \vec{b} + \vec{c} = 3 \cdot \left(\frac{\vec{a} + \vec{b} + \vec{c}}{3}\right) = 3 \cdot \vec{OM}$
Из векторного равенства $\vec{OH} = 3\vec{OM}$ следует, что векторы $\vec{OH}$ и $\vec{OM}$ коллинеарны. Это означает, что точки $O$, $M$ и $H$ лежат на одной прямой. Эта прямая называется прямой Эйлера.
Данное соотношение также позволяет определить, как точка $M$ делит отрезок $OH$. Так как $\vec{OH} = \vec{OM} + \vec{MH}$, то $3\vec{OM} = \vec{OM} + \vec{MH}$, откуда $\vec{MH} = 2\vec{OM}$. Это значит, что точка $M$ лежит на отрезке $OH$ и делит его в отношении $OM : MH = 1:2$.
3. Доказательство принадлежности центра окружности Эйлера (E) к прямой Эйлера.
Окружность Эйлера (или окружность девяти точек) — это окружность, проходящая, в частности, через середины сторон треугольника. Докажем, что ее центр $E$ является серединой отрезка $OH$.
Пусть точка $E$ — середина отрезка $OH$. Тогда ее радиус-вектор $\vec{OE} = \vec{e} = \frac{1}{2}\vec{OH} = \frac{1}{2}(\vec{a} + \vec{b} + \vec{c})$.
Проверим, равноудалена ли точка $E$ от середин сторон треугольника. Середина $A_1$ стороны $BC$ имеет радиус-вектор $\vec{OA_1} = \frac{\vec{b} + \vec{c}}{2}$. Найдем квадрат расстояния от $E$ до $A_1$:
$|EA_1|^2 = |\vec{OA_1} - \vec{OE}|^2 = \left|\frac{\vec{b} + \vec{c}}{2} - \frac{\vec{a} + \vec{b} + \vec{c}}{2}\right|^2 = \left|-\frac{\vec{a}}{2}\right|^2 = \frac{1}{4}|\vec{a}|^2 = \frac{R^2}{4}$.
Аналогичные вычисления для середин двух других сторон дадут тот же результат. Так как точка $E$ равноудалена от середин сторон, она является центром окружности, проходящей через них, то есть центром окружности Эйлера. Ее радиус-вектор $\vec{OE} = \frac{1}{2}\vec{OH}$, следовательно, точка $E$ лежит на прямой Эйлера и является серединой отрезка $OH$.
4. Отношение, в котором точки разделяют отрезок.
Итак, мы установили, что четыре замечательные точки треугольника — $O$, $M$, $E$ и $H$ — лежат на одной прямой. Крайними точками на этом отрезке в общем случае являются $O$ и $H$. Найдем, в каком отношении внутренние точки $M$ и $E$ разделяют отрезок $OH$.
Пусть длина отрезка $OH$ равна $d$.
- Положение точки $M$: $OM = \frac{1}{3}OH = \frac{d}{3}$.
- Положение точки $E$: $OE = \frac{1}{2}OH = \frac{d}{2}$.
Так как $\frac{1}{3} < \frac{1}{2}$, точки на прямой Эйлера располагаются в следующем порядке: $O, M, E, H$.
Эти точки делят отрезок $OH$ на три последовательных отрезка: $OM$, $ME$ и $EH$. Найдем их длины:
- $OM = \frac{d}{3}$
- $ME = OE - OM = \frac{d}{2} - \frac{d}{3} = \frac{3d - 2d}{6} = \frac{d}{6}$
- $EH = OH - OE = d - \frac{d}{2} = \frac{d}{2}$
Таким образом, соотношение длин этих отрезков составляет:
$OM : ME : EH = \frac{d}{3} : \frac{d}{6} : \frac{d}{2}$
Приводя к целым числам (умножая все части на 6), получаем:
$OM : ME : EH = 2 : 1 : 3$.
Ответ: В любом неравностороннем треугольнике точка пересечения медиан ($M$), точка пересечения высот ($H$), центр описанной окружности ($O$) и центр окружности Эйлера ($E$) лежат на одной прямой (прямой Эйлера). Эти точки расположены на отрезке $OH$ в порядке $O, M, E, H$ и делят его на три части, длины которых находятся в отношении $OM : ME : EH = 2:1:3$.
№1 (с. 366)
Условие. №1 (с. 366)
скриншот условия

1 Проведите полное исследование задачи на построение треугольника ABC по углу А и сторонам AB и ВС. При каких условиях задача: а) имеет решение; б) имеет единственное решение; в) имеет не единственное решение (и сколько решений); г) не имеет решений?
Решение 1. №1 (с. 366)

Решение 10. №1 (с. 366)


Решение 11. №1 (с. 366)
Пусть в треугольнике $ABC$ заданы угол $A$, длина стороны $AB$ (обозначим её $c$) и длина стороны $BC$ (обозначим её $a$). Для построения треугольника выполним следующие шаги: 1. Построим угол, равный данному углу $A$. Пусть его вершина — точка $A$, а стороны — лучи $l_1$ и $l_2$. 2. На луче $l_1$ отложим отрезок $AB$ длиной $c$. 3. Вершина $C$ должна лежать на луче $l_2$ и одновременно находиться на расстоянии $a$ от точки $B$. Это означает, что точка $C$ является точкой пересечения луча $l_2$ и окружности с центром в точке $B$ и радиусом $a$.
Количество решений задачи зависит от количества точек пересечения этой окружности и луча $l_2$. Проведём высоту $BH$ из вершины $B$ на прямую, содержащую луч $l_2$. Длина этой высоты равна $h = AB \cdot \sin A = c \sin A$. Дальнейшее исследование зависит от величины угла $A$.
I. Угол A — острый ($0^\circ < A < 90^\circ$)
- Если $a < h$ (то есть $a < c \sin A$), окружность не пересекает прямую, содержащую луч $l_2$. Решений нет.
- Если $a = h$ (то есть $a = c \sin A$), окружность касается прямой в точке $H$. Так как угол $A$ острый, точка $H$ лежит на луче $l_2$. Задача имеет одно решение (прямоугольный треугольник $ABC$, где $\angle C = 90^\circ$).
- Если $a > h$ (то есть $a > c \sin A$), окружность пересекает прямую в двух точках.
- Если при этом $a \ge c$, то одна точка пересечения лежит на луче $l_2$, а другая либо совпадает с точкой $A$ (при $a=c$), либо лежит на продолжении луча $l_2$ за точку $A$. В обоих случаях на луче $l_2$ есть только одна подходящая точка $C$. Задача имеет одно решение.
- Если же $h < a < c$ (то есть $c \sin A < a < c$), обе точки пересечения лежат на луче $l_2$. Задача имеет два решения.
II. Угол A — прямой ($A = 90^\circ$)
- Треугольник $ABC$ является прямоугольным с гипотенузой $BC = a$ и катетом $AB = c$. Для существования такого треугольника необходимо, чтобы гипотенуза была длиннее катета, то есть $a > c$. Если это условие выполнено, решение единственно.
- Если $a \le c$, построение невозможно. Решений нет.
III. Угол A — тупой ($90^\circ < A < 180^\circ$)
- В треугольнике против большего угла лежит большая сторона. Так как угол $A$ тупой, он является наибольшим углом треугольника, следовательно, сторона $BC = a$ должна быть больше стороны $AB = c$. Если $a > c$, окружность с центром в $B$ и радиусом $a$ пересечет луч $l_2$ в одной точке. Задача имеет одно решение.
- Если $a \le c$, построение невозможно. Решений нет.
Теперь обобщим эти случаи для ответа на поставленные вопросы.
а) имеет решение;
Задача имеет хотя бы одно решение, если выполняются условия для одного или двух решений. Объединяя все случаи, получаем: 1. Если $0^\circ < A < 90^\circ$, решение есть при $a \ge c \sin A$. 2. Если $A \ge 90^\circ$, решение есть при $a > c$.
Ответ: задача имеет решение, если при $0^\circ < A < 90^\circ$ выполняется условие $BC \ge AB \sin A$, а при $A \ge 90^\circ$ выполняется условие $BC > AB$.
б) имеет единственное решение;
Задача имеет ровно одно решение в следующих случаях: 1. Если $0^\circ < A < 90^\circ$ и при этом либо $a = c \sin A$ (получается прямоугольный треугольник), либо $a \ge c$. 2. Если $A \ge 90^\circ$ и при этом $a > c$.
Ответ: задача имеет единственное решение, если: 1) угол $A$ острый и $BC = AB \sin A$ или $BC \ge AB$; 2) угол $A$ прямой или тупой и $BC > AB$.
в) имеет не единственное решение (и сколько решений);
Этот случай возможен только когда угол $A$ острый, а длина стороны $a$ больше высоты $h$, но меньше прилежащей стороны $c$. То есть, $0^\circ < A < 90^\circ$ и $c \sin A < a < c$. В этом случае окружность пересекает луч $l_2$ в двух разных точках, что дает два разных треугольника.
Ответ: задача имеет два решения, если угол $A$ острый и выполняется двойное неравенство $AB \sin A < BC < AB$. В остальных случаях двух и более решений быть не может.
г) не имеет решений?
Задача не имеет решений, если условия из пункта (а) не выполняются. 1. Если $0^\circ < A < 90^\circ$, решений нет при $a < c \sin A$. 2. Если $A \ge 90^\circ$, решений нет при $a \le c$.
Ответ: задача не имеет решений, если: 1) угол $A$ острый и $BC < AB \sin A$; 2) угол $A$ прямой или тупой и $BC \le AB$.
№2 (с. 366)
Условие. №2 (с. 366)
скриншот условия

2 Окружности Аполлония и их свойства (задачи 1070, 1388), [2, пп. 53, 54].
Решение 1. №2 (с. 366)

Решение 10. №2 (с. 366)





Решение 11. №2 (с. 366)
Окружности Аполлония являются классическим примером геометрического места точек и обладают рядом важных свойств. Рассмотрим их определение и ключевые характеристики.
Окружности АполлонияПо определению, окружность Аполлония для двух заданных точек $A$ и $B$ и положительного действительного числа $k$ — это геометрическое место точек $P$, для которых отношение расстояний от $P$ до $A$ и $B$ постоянно и равно $k$. Математически это выражается как: $$ \frac{PA}{PB} = k $$
Рассмотрим два случая:
1. Если $k=1$, то $PA = PB$. Геометрическим местом таких точек является срединный перпендикуляр к отрезку $AB$. Срединный перпендикуляр можно рассматривать как вырожденный случай окружности с бесконечным радиусом.
2. Если $k \ne 1$ и $k > 0$, то геометрическое место точек является окружностью. Докажем это с помощью метода координат.
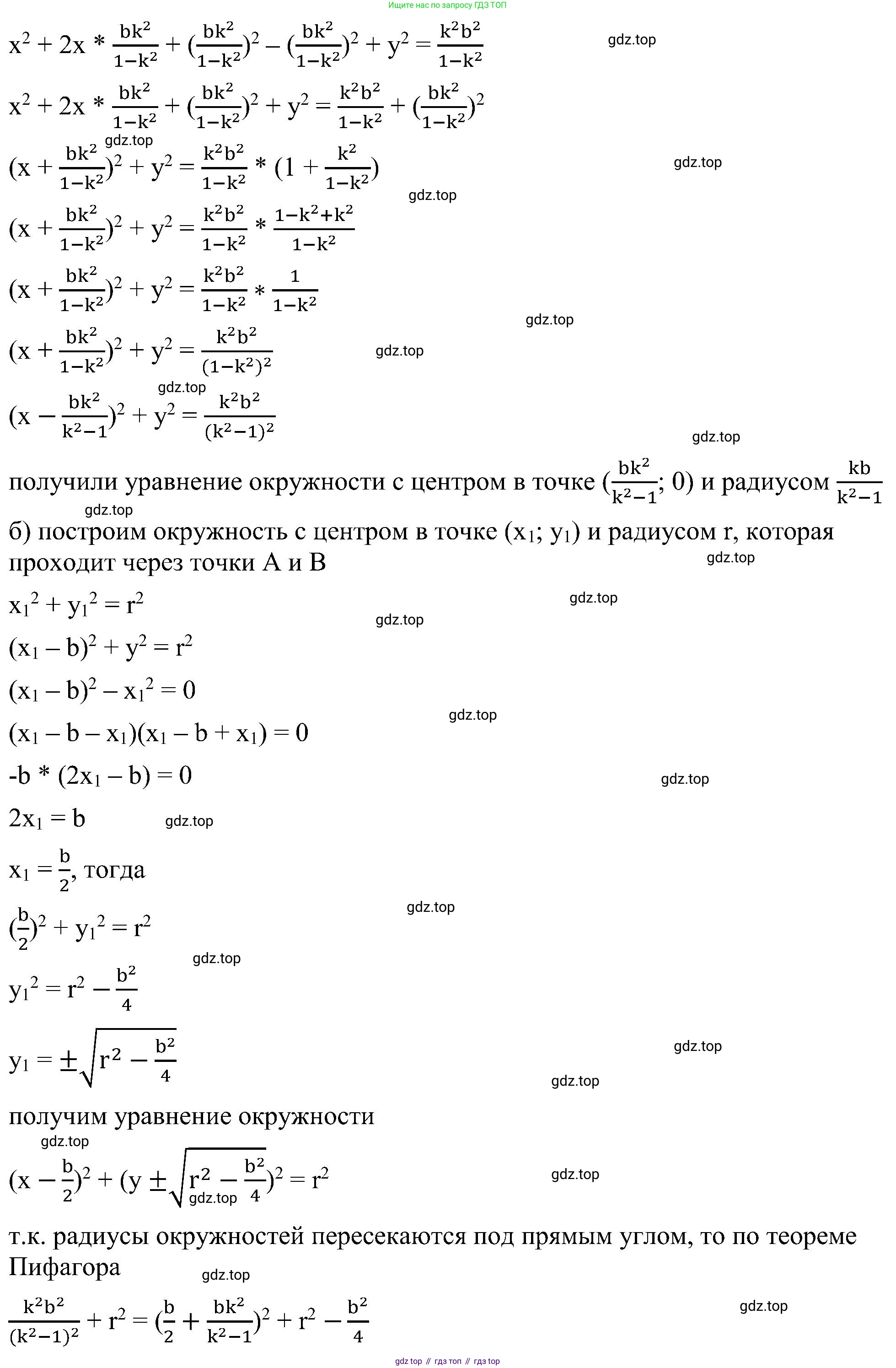
Пусть точки $A$ и $B$ лежат на оси $Ox$. Для удобства выберем начало координат в середине отрезка $AB$. Пусть $A$ имеет координаты $(-c, 0)$, а $B$ — $(c, 0)$, где $c > 0$. Пусть точка $P$ имеет координаты $(x, y)$. Тогда условие $PA = k \cdot PB$ в координатах записывается как: $$ \sqrt{(x+c)^2 + y^2} = k \sqrt{(x-c)^2 + y^2} $$ Возведем обе части уравнения в квадрат: $$ (x+c)^2 + y^2 = k^2 ((x-c)^2 + y^2) $$ Раскроем скобки: $$ x^2 + 2xc + c^2 + y^2 = k^2(x^2 - 2xc + c^2 + y^2) $$ $$ x^2 + 2xc + c^2 + y^2 = k^2x^2 - 2k^2xc + k^2c^2 + k^2y^2 $$ Сгруппируем члены с $x^2$, $y^2$ и $x$: $$ (1-k^2)x^2 + (1-k^2)y^2 + (2c + 2k^2c)x + (c^2 - k^2c^2) = 0 $$ Так как $k \ne 1$, то $1-k^2 \ne 0$. Разделим все уравнение на $(1-k^2)$: $$ x^2 + y^2 + \frac{2c(1+k^2)}{1-k^2}x + c^2 = 0 $$ Чтобы привести это уравнение к каноническому виду $(x-x_0)^2 + (y-y_0)^2 = R^2$, выделим полный квадрат для переменной $x$: $$ \left(x + c\frac{1+k^2}{1-k^2}\right)^2 - \left(c\frac{1+k^2}{1-k^2}\right)^2 + y^2 + c^2 = 0 $$ $$ \left(x - c\frac{k^2+1}{k^2-1}\right)^2 + y^2 = c^2\left(\frac{k^2+1}{k^2-1}\right)^2 - c^2 $$ $$ \left(x - c\frac{k^2+1}{k^2-1}\right)^2 + y^2 = c^2\left(\frac{(k^2+1)^2 - (k^2-1)^2}{(k^2-1)^2}\right) $$ $$ \left(x - c\frac{k^2+1}{k^2-1}\right)^2 + y^2 = c^2\left(\frac{4k^2}{(k^2-1)^2}\right) $$ Это уравнение окружности с центром в точке $O = \left(c\frac{k^2+1}{k^2-1}, 0\right)$ и радиусом $R = \left|\frac{2kc}{k^2-1}\right|$.
Ответ: Окружность Аполлония для двух точек A и B и числа $k>0, k \neq 1$ — это геометрическое место точек P, для которых отношение расстояний $PA/PB=k$ постоянно. Это действительно является окружностью, центр которой лежит на прямой AB, а радиус зависит от расстояния между A и B и от коэффициента k.
Их свойстваОкружности Аполлония обладают несколькими важными геометрическими свойствами.
1. Диаметр и гармоническое деление. Центр окружности Аполлония всегда лежит на прямой, проходящей через точки $A$ и $B$. Эта окружность пересекает прямую $AB$ в двух точках, скажем $C$ и $D$.
- Точка $C$ делит отрезок $AB$ внутренним образом в отношении $k:1$, то есть $AC/CB = k$.
- Точка $D$ делит отрезок $AB$ внешним образом в отношении $k:1$, то есть $AD/DB = k$.
Отрезок $CD$ является диаметром окружности Аполлония. Точки $C$ и $D$ называются гармонически сопряженными к точкам $A$ и $B$.
2. Свойство биссектрис. Для любой точки $P$ на окружности Аполлония выполняются следующие свойства, связанные с биссектрисами угла $\angle APB$:
- Отрезок $PC$ (где $C$ — точка на отрезке $AB$) является внутренней биссектрисой угла $\angle APB$. Это следует из теоремы о биссектрисе, так как $PA/PB = k$ и $AC/CB = k$.
- Луч $PD$ (где $D$ — точка на прямой $AB$ вне отрезка $AB$) является внешней биссектрисой угла $\angle APB$.
Поскольку внутренняя и внешняя биссектрисы угла перпендикулярны, угол $\angle CPD$ всегда прямой ($\angle CPD = 90^\circ$). Этот факт является альтернативным доказательством того, что ГМТ $P$ есть окружность, построенная на отрезке $CD$ как на диаметре.
3. Пучки окружностей. Если зафиксировать точки $A$ и $B$ и изменять значение $k$ ($k \in (0, \infty)$), мы получим семейство окружностей Аполлония.
- Это семейство образует непересекающийся (эллиптический) пучок коаксиальных окружностей.
- Точки $A$ и $B$ являются предельными точками (или точками Понселе) этого пучка. При $k \to 0$ окружность стягивается в точку $A$, а при $k \to \infty$ — в точку $B$.
- Все окружности этого пучка имеют общую радикальную ось — срединный перпендикуляр к отрезку $AB$ (это окружность Аполлония для $k=1$).
- Этот пучок окружностей ортогонален другому пучку — пучку всех окружностей, проходящих через точки $A$ и $B$ (пересекающийся или гиперболический пучок). То есть любая окружность Аполлония для точек $A, B$ пересекает любую окружность, проходящую через $A, B$, под прямым углом.
Следует отличать окружность Аполлония (задача на ГМТ) от задачи Аполлония (задача на построение окружности, касающейся трех заданных фигур).
Ответ: Основные свойства окружности Аполлония: её диаметр лежит на прямой, соединяющей базовые точки A и B, и определяется точками, гармонически делящими отрезок AB; она связана с биссектрисами углов, образованных точкой на окружности и базовыми точками; все окружности Аполлония для фиксированной пары точек (A, B) образуют коаксиальный пучок, ортогональный пучку окружностей, проходящих через A и B.
№3 (с. 366)
Условие. №3 (с. 366)
скриншот условия

3 Использование движений в задачах на доказательство (задачи 1290—1292, 1411—1416), [1, п. 163; 3, п. 44].
Решение 1. №3 (с. 366)

Решение 10. №3 (с. 366)









Решение 11. №3 (с. 366)
В представленном на изображении заголовке упоминается несколько задач. Ниже приведены развернутые решения для задач 1290, 1291 и анализ задачи 1292, которые решаются с использованием движений (геометрических преобразований, сохраняющих расстояния).
Задача 1290
Условие: На сторонах BC и CD квадрата ABCD взяты соответственно точки M и K так, что $\angle BAM = \angle MAK$. Докажите, что $AK = BM + DK$.
Решение:
Для доказательства используем метод поворота. Рассмотрим поворот $R$ плоскости вокруг центра A на угол $90^\circ$ против часовой стрелки.
- При таком повороте, поскольку ABCD — квадрат, вершина B переходит в вершину D ($R(B) = D$), а сторона AB переходит в сторону AD.
- Прямая BC, перпендикулярная AB, переходит в прямую DC, перпендикулярную AD.
- Пусть точка M, лежащая на стороне BC, при этом повороте переходит в точку M'. Тогда точка M' будет лежать на прямой DC.
- Поворот является движением, поэтому он сохраняет расстояния и углы. Следовательно, треугольник ABM переходит в равный ему треугольник ADM' ($\triangle ABM \cong \triangle ADM'$).
- Из равенства треугольников следуют два факта:
- Равенство сторон: $BM = DM'$ и $AM = AM'$.
- Равенство углов: $\angle BAM = \angle DAM'$.
- По условию задачи нам дано, что $\angle BAM = \angle MAK$.
- Сопоставляя равенства углов из пунктов 5 и 6, получаем: $\angle DAM' = \angle MAK$.
- Теперь докажем, что $AK = BM + DK$. Используя равенство $BM = DM'$, мы можем переписать доказываемое утверждение как $AK = DM' + DK$.
- Рассмотрим расположение точек D, K, M' на прямой DC. Точка K лежит на отрезке CD. Точка M лежит на отрезке BC. При повороте на $90^\circ$ вокруг A, точка M переходит в M' так, что M' оказывается на продолжении стороны CD за точку D. Таким образом, точка D лежит между точками M' и K.
- Из расположения точек M'—D—K следует, что длина отрезка M'K равна сумме длин отрезков M'D и DK, то есть $M'K = M'D + DK$.
- Сравнивая это с выражением из пункта 8, видим, что для доказательства исходного утверждения достаточно доказать, что $AK = M'K$.
- Равенство $AK = M'K$ означает, что треугольник AKM' является равнобедренным с основанием AM'. Чтобы доказать это, покажем, что углы при основании равны, то есть $\angle KAM' = \angle KM'A$.
- Найдем величины этих углов. Пусть $\angle BAM = \alpha$. Тогда из условия $\angle MAK = \alpha$, и из свойства поворота $\angle DAM' = \alpha$.
- Угол $\angle KAM'$ складывается из двух углов: $\angle KAM' = \angle KAD + \angle DAM'$. Угол $\angle KAD = \angle BAD - \angle BAK = 90^\circ - (\angle BAM + \angle MAK) = 90^\circ - 2\alpha$. Тогда $\angle KAM' = (90^\circ - 2\alpha) + \alpha = 90^\circ - \alpha$.
- Угол $\angle KM'A$ — это угол $\angle DM'A$ в треугольнике ADM'. Поскольку $\triangle ADM' \cong \triangle ABM$, то $\angle DM'A = \angle BMA$. В прямоугольном треугольнике ABM угол $\angle BMA = 90^\circ - \angle BAM = 90^\circ - \alpha$.
- Мы получили, что $\angle KAM' = 90^\circ - \alpha$ и $\angle KM'A = 90^\circ - \alpha$. Так как углы равны, треугольник AKM' действительно равнобедренный, и $AK = M'K$.
- Подставляя $M'K = BM + DK$, получаем требуемое равенство $AK = BM + DK$.
Ответ: Утверждение доказано.
Задача 1291
Условие: Внутри равностороннего треугольника ABC взята точка M так, что $\angle AMC = 150^\circ$. Докажите, что из отрезков AM, BM, CM можно составить прямоугольный треугольник.
Решение:
Используем поворот вокруг одной из вершин треугольника, например, вокруг вершины C.
- Выполним поворот плоскости на $60^\circ$ вокруг точки C. Так как треугольник ABC равносторонний, то $CA = CB$ и $\angle ACB = 60^\circ$. Выберем направление поворота так, чтобы вершина A перешла в вершину B ($R_C^{60^\circ}(A) = B$).
- Пусть при этом повороте точка M переходит в точку M' ($R_C^{60^\circ}(M) = M'$).
- По свойству поворота, треугольник CAM переходит в равный ему треугольник CBM' ($\triangle CAM \cong \triangle CBM'$).
- Из конгруэнтности треугольников следует равенство соответствующих сторон: $AM = BM'$ и $CM = CM'$.
- Рассмотрим треугольник CMM'. Так как $CM = CM'$ и угол поворота $\angle MCM' = 60^\circ$, этот треугольник является равносторонним. Следовательно, все его стороны равны: $MM' = CM = CM'$.
- Теперь рассмотрим треугольник BMM'. Его стороны:
- BM — одна из исходных длин.
- BM' — по доказанному, $BM' = AM$.
- MM' — по доказанному, $MM' = CM$.
- Чтобы доказать, что из отрезков AM, BM, CM можно составить прямоугольный треугольник, нам достаточно доказать, что треугольник BMM' — прямоугольный. Для этого найдем один из его углов.
- Рассмотрим угол $\angle BM'C$. При повороте угол AMC переходит в угол BM'C, значит $\angle BM'C = \angle AMC = 150^\circ$.
- Угол $\angle BM'C$ состоит из двух углов: $\angle BM'M$ и $\angle CM'M$. То есть $\angle BM'C = \angle BM'M + \angle CM'M$.
- Мы знаем, что $\triangle CMM'$ — равносторонний, поэтому $\angle CM'M = 60^\circ$.
- Подставляем известные значения: $150^\circ = \angle BM'M + 60^\circ$. Отсюда находим $\angle BM'M = 150^\circ - 60^\circ = 90^\circ$.
- Поскольку один из углов треугольника BMM' равен $90^\circ$, этот треугольник является прямоугольным.
- В прямоугольном треугольнике BMM' (с прямым углом при вершине M') стороны удовлетворяют теореме Пифагора: $(BM')^2 + (MM')^2 = BM^2$.
- Заменяя стороны на равные им отрезки, получаем: $AM^2 + CM^2 = BM^2$.
Ответ: Доказано, что отрезки AM, BM, CM являются сторонами прямоугольного треугольника, так как они удовлетворяют теореме Пифагора.
Задача 1292
Условие (согласно распространенным источникам): Дан равнобедренный треугольник ABC с основанием AC и углом при вершине B, равным 20°. На стороне AB взята точка D так, что AD = AC. Докажите, что CD = CB.
Анализ и решение:
Проанализируем данное условие с помощью метода "от противного", используя вычисление углов.
- В равнобедренном треугольнике ABC с основанием AC стороны $AB = BC$. Угол при вершине $\angle B = 20^\circ$.
- Углы при основании равны: $\angle BAC = \angle BCA = (180^\circ - 20^\circ) / 2 = 80^\circ$.
- На стороне AB взята точка D, для которой $AD = AC$. Это означает, что треугольник ADC также является равнобедренным.
- В треугольнике ADC угол при вершине A, $\angle DAC$, совпадает с углом $\angle BAC$, то есть $\angle DAC = 80^\circ$.
- Тогда углы при основании DC в треугольнике ADC равны: $\angle ADC = \angle ACD = (180^\circ - 80^\circ) / 2 = 50^\circ$.
- Теперь мы можем найти угол $\angle BCD$: $\angle BCD = \angle BCA - \angle ACD = 80^\circ - 50^\circ = 30^\circ$.
- Рассмотрим треугольник BCD. Мы знаем два его угла: $\angle CBD = 20^\circ$ и $\angle BCD = 30^\circ$. Третий угол $\angle BDC = 180^\circ - (20^\circ + 30^\circ) = 130^\circ$.
- Утверждение, которое требуется доказать, — это $CD = CB$. В треугольнике BCD равенство сторон $CD=CB$ возможно только в том случае, если равны противолежащие им углы, то есть $\angle CBD = \angle CDB$.
- Сравним эти углы: $\angle CBD = 20^\circ$, а $\angle CDB = 130^\circ$.
- Поскольку $20^\circ \neq 130^\circ$, стороны CD и CB не могут быть равны.
Таким образом, условие задачи в приведенной формулировке содержит противоречие. Доказать утверждение $CD = CB$ невозможно, так как оно является ложным.
Примечание: Данная задача является известным примером задачи с некорректной формулировкой, часто встречающейся в онлайн-сборниках. Существуют похожие задачи с несколько измененными условиями, которые имеют решение (например, "задача Лэнгли" или другие задачи про треугольник с углами 80-80-20), но в данной постановке она нерешаема.
Ответ: Утверждение задачи неверно. На основе данных условия можно доказать, что $CD \neq CB$.
№4 (с. 366)
Условие. №4 (с. 366)
скриншот условия

4 Использование движений в задачах на построение (задачи 1293—1295, 1417—1423), [1, п. 163; 3, п. 44].
Решение 1. №4 (с. 366)

Решение 10. №4 (с. 366)













Решение 11. №4 (с. 366)
В изображении представлен заголовок темы из учебника по геометрии: «Использование движений в задачах на построение». Это не задача с конкретным условием, а название метода решения определенного класса задач. Ниже приведено развернутое объяснение этого метода с примером.
Метод геометрических преобразований в задачах на построение
Общая идея метода
Метод геометрических преобразований (или метод движений) является одним из наиболее эффективных подходов к решению задач на построение. Суть метода заключается в том, чтобы с помощью одного или нескольких преобразований (таких как параллельный перенос, симметрия относительно точки или прямой, поворот) преобразовать некоторые элементы исходной фигуры. Это позволяет свести исходную, часто сложную, задачу к более простой, ключевой задаче, решение которой известно или легко находится.
Алгоритм решения задачи на построение с использованием движений обычно состоит из четырех стандартных этапов:
- Анализ: На этом этапе предполагается, что искомая фигура уже построена. Затем, применяя к ней или ее частям некоторое геометрическое преобразование, устанавливают связи между данными задачи и искомыми элементами. Цель — найти такую последовательность действий, которая приведет к построению. Именно на этом этапе и проявляется вся сила метода: преобразование помогает «увидеть» решение.
- Построение: На основе проведенного анализа выполняется последовательность построений с помощью циркуля и линейки.
- Доказательство: На этом этапе доказывается, что построенная фигура действительно удовлетворяет всем условиям задачи.
- Исследование: Здесь определяется, при каких условиях задача имеет решение, и сколько решений она может иметь.
Пример задачи: Построение отрезка с помощью параллельного переноса
Условие: Даны две прямые $l_1$ и $l_2$ и отрезок $PQ$. Построить отрезок $AB$, равный и параллельный отрезку $PQ$, так, чтобы его концы, точки $A$ и $B$, лежали на прямых $l_1$ и $l_2$ соответственно.
Анализ
Предположим, что искомый отрезок $AB$ уже построен. По условию, точка $A$ лежит на прямой $l_1$, точка $B$ — на прямой $l_2$, и отрезок $AB$ равен и параллелен отрезку $PQ$. Это означает, что вектор $\vec{AB}$ равен вектору $\vec{PQ}$.
Равенство векторов $\vec{AB} = \vec{PQ}$ означает, что точка $B$ является образом точки $A$ при параллельном переносе на вектор $\vec{v} = \vec{PQ}$. Обозначим этот перенос как $T_{\vec{v}}$.
Итак, $B = T_{\vec{v}}(A)$. Мы знаем, что точка $A$ принадлежит прямой $l_1$. При параллельном переносе $T_{\vec{v}}$ вся прямая $l_1$ перейдет в некоторую прямую $l'_1$, параллельную $l_1$. Так как $A \in l_1$, то ее образ $B = T_{\vec{v}}(A)$ будет принадлежать образу прямой $l_1$, то есть $B \in l'_1$.
С другой стороны, по условию задачи, точка $B$ должна лежать на прямой $l_2$.
Следовательно, точка $B$ является точкой пересечения прямой $l_2$ и построенной прямой $l'_1$. Найдя точку $B$, мы можем однозначно найти точку $A$, выполнив обратный перенос точки $B$ на вектор $-\vec{v} = \vec{QP}$, то есть $A = T_{-\vec{v}}(B)$.
Таким образом, план построения определен.
Построение
- Строим прямую $l'_1$ — образ прямой $l_1$ при параллельном переносе на вектор $\vec{PQ}$. Для этого:
- Выбираем на прямой $l_1$ произвольную точку $M$.
- Строим точку $M'$ — образ точки $M$ при переносе на вектор $\vec{PQ}$ (т.е. откладываем от точки $M$ вектор, равный $\vec{PQ}$).
- Через точку $M'$ проводим прямую $l'_1$, параллельную прямой $l_1$.
- Находим точку пересечения $B$ прямых $l'_1$ и $l_2$.
- Строим точку $A$ — прообраз точки $B$ при переносе на вектор $\vec{PQ}$. Для этого от точки $B$ откладываем вектор $\vec{BA}$, равный вектору $\vec{QP}$ (т.е. $\vec{BA} = -\vec{PQ}$).
- Соединяем точки $A$ и $B$. Отрезок $AB$ — искомый.
Доказательство
По построению, точка $B$ лежит на прямой $l_2$. Точка $A$ получена переносом точки $B$ (лежащей на $l'_1$) на вектор $-\vec{PQ}$. Так как $l'_1$ является образом $l_1$ при переносе на вектор $\vec{PQ}$, то прообраз любой точки с $l'_1$ при этом переносе будет лежать на $l_1$. Следовательно, точка $A$ лежит на прямой $l_1$.
Также по построению $\vec{BA} = \vec{QP}$, что эквивалентно $\vec{AB} = \vec{PQ}$. Это означает, что отрезок $AB$ параллелен отрезку $PQ$ и равен ему по длине.
Таким образом, построенный отрезок $AB$ удовлетворяет всем условиям задачи.
Исследование
Решение задачи зависит от взаимного расположения прямых $l_1$, $l_2$ и $l'_1$. Прямая $l'_1$ всегда параллельна прямой $l_1$.
- Случай 1: Прямые $l_1$ и $l_2$ пересекаются. Тогда прямая $l'_1$ (параллельная $l_1$) также будет пересекать $l_2$. В этом случае прямые $l'_1$ и $l_2$ имеют одну общую точку $B$. Задача имеет единственное решение.
- Случай 2: Прямые $l_1$ и $l_2$ параллельны.
- Если прямая $l'_1$ совпадает с прямой $l_2$, то любая точка прямой $l_2$ может быть выбрана в качестве точки $B$. В этом случае задача имеет бесконечное множество решений. Это произойдет, если вектор переноса $\vec{PQ}$ коллинеарен прямым $l_1$ и $l_2$, а его длина равна расстоянию между этими прямыми.
- Если прямая $l'_1$ параллельна прямой $l_2$, но не совпадает с ней (что будет во всех остальных подслучаях, когда $l_1 \parallel l_2$), то прямые $l'_1$ и $l_2$ не имеют общих точек. В этом случае задача не имеет решений.
Ответ: Задача имеет одно решение, если прямые $l_1$ и $l_2$ пересекаются; бесконечно много решений, если прямые $l_1$ и $l_2$ параллельны и перенос на вектор $\vec{PQ}$ совмещает прямую $l_1$ с прямой $l_2$; и не имеет решений, если прямые $l_1$ и $l_2$ параллельны, но перенос на вектор $\vec{PQ}$ не совмещает их.
№5 (с. 366)
Условие. №5 (с. 366)
скриншот условия

5 Пропорциональные отрезки и метод масс. Использование центра масс системы точек для решения задач и доказательства теорем [2, п. 67].
Решение 1. №5 (с. 366)

Решение 10. №5 (с. 366)




Решение 11. №5 (с. 366)
Пропорциональные отрезки и метод масс
Метод масс — это эффективный способ решения геометрических задач, в основном планиметрических, связанных с нахождением отношений отрезков и доказательством конкурентности прямых (чевиан). Он основан на физическом понятии центра масс (бацентра) системы материальных точек.
Основные принципы метода:
1. Материальная точка. Каждой точке на плоскости (например, вершине треугольника) сопоставляется положительное число, называемое её массой. Точка $A$ с массой $m_A$ обозначается как $(A, m_A)$.
2. Центр масс двух точек (правило рычага). Центром масс двух точек $(A, m_A)$ и $(B, m_B)$ является такая точка $C$, расположенная на отрезке $AB$, что выполняется равенство $m_A \cdot AC = m_B \cdot BC$. Это эквивалентно отношению $\frac{AC}{BC} = \frac{m_B}{m_A}$. Масса в точке $C$ считается равной сумме масс: $m_C = m_A + m_B$.
3. Центр масс системы точек (свойство ассоциативности). Центр масс системы из трёх и более точек не зависит от порядка их группировки. Например, центр масс системы точек $(A, m_A)$, $(B, m_B)$ и $(C, m_C)$ можно найти двумя способами:
а) Сначала найти центр масс $D$ для точек $(A, m_A)$ и $(B, m_B)$, а затем найти центр масс для точек $(D, m_A+m_B)$ и $(C, m_C)$.
б) Сначала найти центр масс $E$ для точек $(B, m_B)$ и $(C, m_C)$, а затем найти центр масс для точек $(A, m_A)$ и $(E, m_B+m_C)$.
Итоговый центр масс в обоих случаях будет одной и той же точкой. Это свойство является ключом к доказательству теорем о пересечении прямых в одной точке (например, медиан, биссектрис или высот).
Использование центра масс системы точек для решения задач и доказательства теорем
Пример 1: Доказательство теоремы о медианах треугольника
Теорема: Медианы треугольника пересекаются в одной точке и делятся этой точкой в отношении 2:1, считая от вершины.
Доказательство:
1. Рассмотрим треугольник $ABC$. Поместим в его вершины $A, B, C$ одинаковые массы, например, равные 1. То есть мы имеем систему материальных точек $(A, 1)$, $(B, 1)$, $(C, 1)$.
2. Найдем центр масс точек $(B, 1)$ и $(C, 1)$. Пусть это точка $A_1$. Согласно правилу рычага, она лежит на отрезке $BC$ и делит его в отношении $\frac{BA_1}{A_1C} = \frac{1}{1} = 1$. Следовательно, $A_1$ — середина стороны $BC$, а отрезок $AA_1$ — медиана треугольника. Масса в точке $A_1$ равна $m_{A_1} = 1+1=2$.
3. Центр масс всей системы $(A, 1), (B, 1), (C, 1)$ по свойству ассоциативности является центром масс для точек $(A, 1)$ и $(A_1, 2)$. Обозначим этот центр масс буквой $O$. Точка $O$ лежит на медиане $AA_1$ и делит её в отношении $\frac{AO}{OA_1} = \frac{m_{A_1}}{m_A} = \frac{2}{1}$.
4. Аналогично, сгруппировав точки $(A, 1)$ и $(C, 1)$, мы найдем их центр масс $B_1$ — середину стороны $AC$. Центр масс всей системы $O$ должен лежать на медиане $BB_1$.
5. Сгруппировав точки $(A, 1)$ и $(B, 1)$, мы найдем их центр масс $C_1$ — середину стороны $AB$. Центр масс всей системы $O$ должен лежать на медиане $CC_1$.
6. Поскольку точка $O$ (центр масс всей системы) должна лежать на каждой из трех медиан ($AA_1, BB_1, CC_1$), это означает, что все три медианы пересекаются в этой точке. Как мы уже показали в пункте 3, эта точка делит, например, медиану $AA_1$ в отношении 2:1, считая от вершины $A$. Аналогичные рассуждения верны и для двух других медиан. Теорема доказана.
Ответ: Доказано, что медианы треугольника пересекаются в одной точке, которая делит каждую медиану в отношении 2:1, считая от вершины.
Пример 2: Доказательство теоремы Чевы
Теорема: В треугольнике $ABC$ на сторонах $BC$, $AC$ и $AB$ взяты точки $A_1$, $B_1$ и $C_1$ соответственно. Отрезки $AA_1$, $BB_1$, $CC_1$ (чевианы) пересекаются в одной точке тогда и только тогда, когда выполняется равенство $\frac{AC_1}{C_1B} \cdot \frac{BA_1}{A_1C} \cdot \frac{CB_1}{B_1A} = 1$.
Доказательство (прямой теоремы):
1. Пусть чевианы $AA_1$, $BB_1$ и $CC_1$ пересекаются в одной точке $O$. Мы должны подобрать такие массы $m_A, m_B, m_C$ в вершинах $A, B, C$, чтобы точка $O$ стала центром масс всей системы.
2. Так как точка $O$ лежит на отрезке $AA_1$, она является центром масс для точки $A$ и некоторой точки на отрезке $BC$. По свойству ассоциативности, эта точка на $BC$ должна быть центром масс для $B$ и $C$. Эта точка — $A_1$. Таким образом, $A_1$ — центр масс точек $(B, m_B)$ и $(C, m_C)$. Из правила рычага следует: $\frac{BA_1}{A_1C} = \frac{m_C}{m_B}$.
3. Аналогично, так как $O$ лежит на отрезке $BB_1$, точка $B_1$ должна быть центром масс для $(A, m_A)$ и $(C, m_C)$. Отсюда: $\frac{CB_1}{B_1A} = \frac{m_A}{m_C}$.
4. И так как $O$ лежит на отрезке $CC_1$, точка $C_1$ должна быть центром масс для $(A, m_A)$ и $(B, m_B)$. Отсюда: $\frac{AC_1}{C_1B} = \frac{m_B}{m_A}$.
5. Теперь перемножим полученные три отношения: $\frac{AC_1}{C_1B} \cdot \frac{BA_1}{A_1C} \cdot \frac{CB_1}{B_1A} = \frac{m_B}{m_A} \cdot \frac{m_C}{m_B} \cdot \frac{m_A}{m_C}$.
6. Все массы в правой части сокращаются: $\frac{m_B}{m_A} \cdot \frac{m_C}{m_B} \cdot \frac{m_A}{m_C} = 1$. Теорема доказана.
Ответ: Доказано, что если чевианы пересекаются в одной точке, то произведение отношений, в которых они делят стороны, равно единице.
Пример 3: Решение задачи на нахождение отношения отрезков
Задача: В треугольнике $ABC$ на стороне $AC$ взята точка $K$ так, что $AK:KC = 1:3$. На стороне $BC$ взята точка $L$ так, что $BL:LC = 2:1$. Отрезки $AL$ и $BK$ пересекаются в точке $O$. Найдите отношение $BO:OK$.
Решение:
1. Подберем массы $m_A, m_B, m_C$ в вершинах $A, B, C$ так, чтобы точка $O$ стала центром масс системы.
2. Из условия $AK:KC = 1:3$ следует, что точка $K$ будет центром масс для $(A, m_A)$ и $(C, m_C)$, если $\frac{m_A}{m_C} = \frac{KC}{AK} = \frac{3}{1}$. Выберем, например, $m_A=3$ и $m_C=1$.
3. Из условия $BL:LC = 2:1$ следует, что точка $L$ будет центром масс для $(B, m_B)$ и $(C, m_C)$, если $\frac{m_B}{m_C} = \frac{LC}{BL} = \frac{1}{2}$. Так как мы уже выбрали $m_C=1$, то отсюда находим $m_B = \frac{1}{2}$.
4. Мы получили массы: $m_A=3, m_B=\frac{1}{2}, m_C=1$. Чтобы избавиться от дроби, умножим все массы на 2. Это не изменит отношений. Получаем: $m_A=6, m_B=1, m_C=2$.
5. Проверим наши массы:
- Для точек $A$ и $C$: $\frac{m_A}{m_C} = \frac{6}{2} = 3$. Требуемое отношение $KC:AK$ должно быть $\frac{3}{1}$. Это соответствует $AK:KC=1:3$. Верно.
- Для точек $B$ и $C$: $\frac{m_B}{m_C} = \frac{1}{2}$. Требуемое отношение $LC:BL$ должно быть $\frac{1}{2}$. Это соответствует $BL:LC=2:1$. Верно.
6. Точка $O$ — центр масс всей системы. Рассмотрим ее как центр масс для точек $(B, m_B)$ и $(K, m_K)$. Точка $K$ — центр масс для $A$ и $C$, поэтому ее масса $m_K = m_A + m_C = 6 + 2 = 8$.
7. Точка $O$ лежит на отрезке $BK$ и является центром масс для точек $(B, m_B=1)$ и $(K, m_K=8)$. По правилу рычага, отношение отрезков равно обратному отношению масс: $\frac{BO}{OK} = \frac{m_K}{m_B} = \frac{8}{1}$.
Ответ: $BO:OK = 8:1$.
Помогло решение? Оставьте отзыв в комментариях ниже.