Номер 76, страница 21, часть 2 - гдз по математике 6 класс учебник Дорофеев, Петерсон
 
                                                Авторы: Дорофеев Г. В., Петерсон Л. Г.
Тип: Учебник
Издательство: Просвещение
Год издания: 2023 - 2025
Уровень обучения: базовый
Часть: 2
Цвет обложки: голубой в клеточку
ISBN: 978-5-09-107332-4
Популярные ГДЗ в 6 классе
Часть 2. Глава 2. Арифметика. Параграф 3. Отношения. 3. Понятие пропорции. Основное свойство пропорции - номер 76, страница 21.
№76 (с. 21)
Условие 2023. №76 (с. 21)
скриншот условия
 
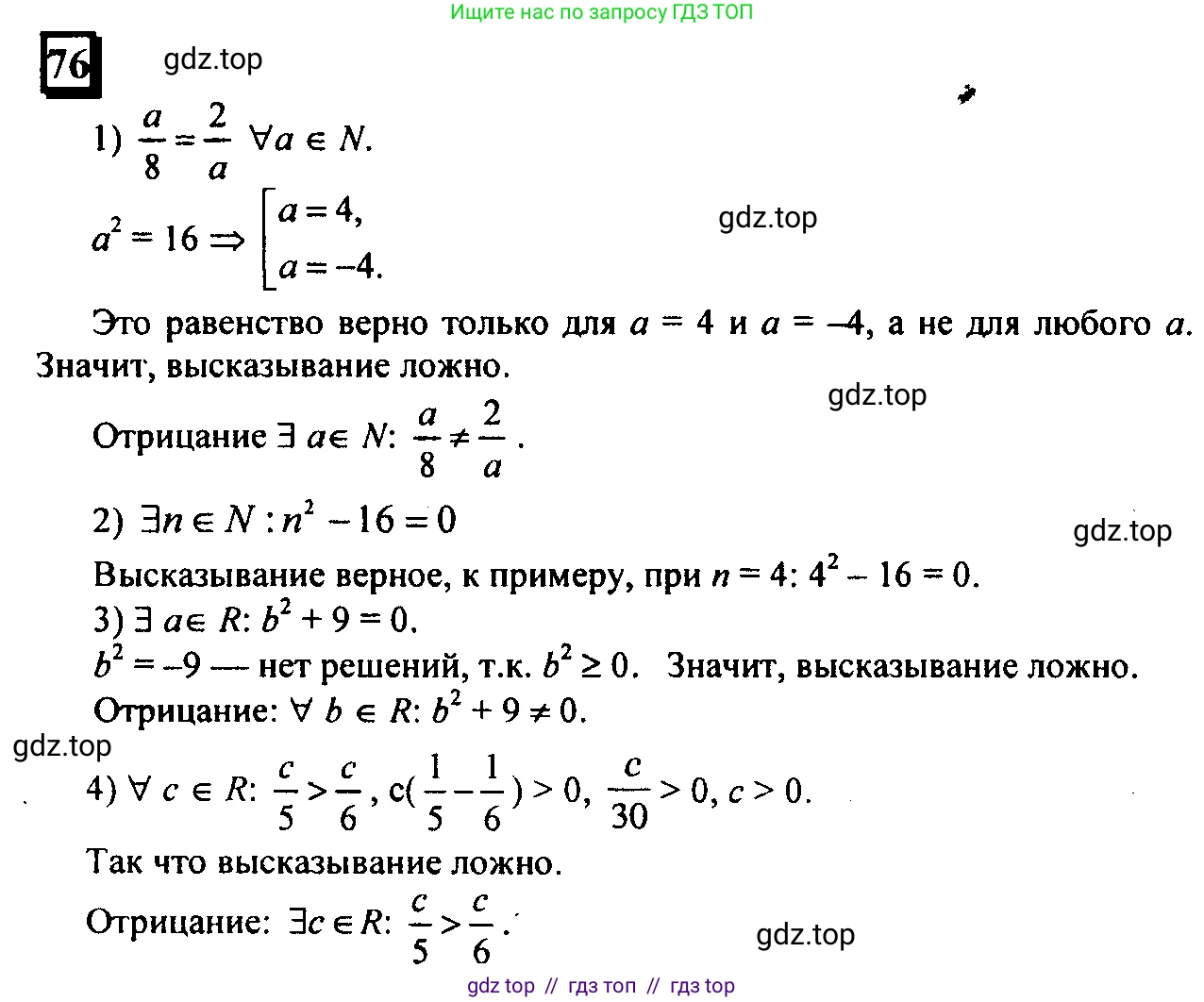
                                76 Найди истинные и ложные высказывания. Обоснуй свой ответ. Построй отрицания ложных высказываний.
1) $ \forall a \in N: \frac{a}{8} = \frac{2}{a}; $
2) $ \exists n \in N: n^2 - 16 = 0; $
3) $ \exists b \in R: b^2 + 9 = 0 $ (R – множество дробей);
4) $ \forall c \in R: \frac{c}{5} > \frac{c}{6} $ (R – множество дробей).
Решение 2 (2023). №76 (с. 21)
1) Высказывание $ \forall a \in N: \frac{a}{8} = \frac{2}{a} $ является ложным. 
 Обоснование: Квантор всеобщности $ \forall $ означает, что равенство должно выполняться для каждого натурального числа $ a $. Решим данное уравнение: 
 $ \frac{a}{8} = \frac{2}{a} $ 
 $ a^2 = 8 \cdot 2 $ 
 $ a^2 = 16 $ 
 $ a = 4 $ или $ a = -4 $. 
 Поскольку $ a $ должно быть натуральным числом ($ a \in N $), то единственное решение, которое подходит, — это $ a = 4 $. Однако утверждение сделано для всех натуральных чисел. Мы можем легко найти контрпример. Например, пусть $ a=1 $. Тогда $ \frac{1}{8} \ne \frac{2}{1} $. Так как равенство выполняется не для всех натуральных чисел, исходное высказывание ложно. 
 Отрицание: Отрицанием для $ \forall a: P(a) $ является $ \exists a: \neg P(a) $. Таким образом, отрицание будет: $ \exists a \in N: \frac{a}{8} \ne \frac{2}{a} $. Это высказывание истинно. 
 Ответ: Ложное.
2) Высказывание $ \exists n \in N: n^2 - 16 = 0 $ является истинным. 
 Обоснование: Квантор существования $ \exists $ означает, что достаточно найти хотя бы одно натуральное число $ n $, для которого равенство будет верным. Решим уравнение: 
 $ n^2 - 16 = 0 $ 
 $ n^2 = 16 $ 
 $ n = 4 $ или $ n = -4 $. 
 Корень $ n=4 $ является натуральным числом ($ 4 \in N $). Так как мы нашли такое число, высказывание истинно. 
 Ответ: Истинное.
3) Высказывание $ \exists b \in R: b^2 + 9 = 0 $ (где R — множество дробей) является ложным. 
 Обоснование: В задаче указано, что $ R $ — это множество дробей, то есть рациональных чисел ($ Q $). Нам нужно проверить, существует ли такое рациональное число $ b $, которое удовлетворяет уравнению $ b^2 + 9 = 0 $. Решим это уравнение: 
 $ b^2 = -9 $ 
 Квадрат любого рационального (как и любого действительного) числа не может быть отрицательным. Для любого рационального числа $ b $ всегда выполняется условие $ b^2 \ge 0 $. Следовательно, не существует рационального числа, квадрат которого равен -9. 
 Отрицание: Отрицанием для $ \exists b: P(b) $ является $ \forall b: \neg P(b) $. Таким образом, отрицание будет: $ \forall b \in R: b^2 + 9 \ne 0 $. Это высказывание истинно. 
 Ответ: Ложное.
4) Высказывание $ \forall c \in R: \frac{c}{5} > \frac{c}{6} $ (где R — множество дробей) является ложным. 
 Обоснование: Утверждается, что данное неравенство верно для любого рационального числа $ c $. Преобразуем неравенство, чтобы проанализировать его: 
 $ \frac{c}{5} - \frac{c}{6} > 0 $ 
 $ \frac{6c - 5c}{30} > 0 $ 
 $ \frac{c}{30} > 0 $ 
 Это неравенство верно, только если $ c > 0 $. Оно не выполняется для $ c=0 $ (так как $ 0 > 0 $ — ложно) и для всех отрицательных $ c $ (если $ c < 0 $, то $ \frac{c}{30} < 0 $). Например, возьмем контрпример $ c=-1 $: 
 $ \frac{-1}{5} > \frac{-1}{6} $ 
 $ -0.2 > -0.166... $ — это ложно. 
 Поскольку мы нашли контрпример, утверждение, что неравенство верно для всех рациональных чисел, является ложным. 
 Отрицание: Отрицанием для $ \forall c: P(c) $ является $ \exists c: \neg P(c) $. Отрицанием знака $ > $ является $ \le $. Таким образом, отрицание будет: $ \exists c \in R: \frac{c}{5} \le \frac{c}{6} $. Это высказывание истинно. 
 Ответ: Ложное.
Условие 2010-2022. №76 (с. 21)
скриншот условия
 
                                76 Найди истинные и ложные высказывания. Обоснуй свой ответ. Построй отрицания ложных высказываний.
1) $\forall a \in N: \frac{a}{8} = \frac{2}{a}$;
2) $\exists n \in N: n^2 - 16 = 0$;
3) $\exists b \in R: b^2 + 9 = 0$ (R – множество дробей);
4) $\forall c \in R: \frac{c}{5} > \frac{c}{6}$ (R – множество дробей).
Решение 1 (2010-2022). №76 (с. 21)
 
             
             
             
                            Решение 2 (2010-2022). №76 (с. 21)
 
                            Решение 3 (2010-2022). №76 (с. 21)
 
                            Другие задания:
Помогло решение? Оставьте отзыв в комментариях ниже.
Присоединяйтесь к Телеграм-группе @top_gdz
ПрисоединитьсяМы подготовили для вас ответ c подробным объяснением домашего задания по математике за 6 класс, для упражнения номер 76 расположенного на странице 21 для 2-й части к учебнику 2023 года издания для учащихся школ и гимназий.
Теперь на нашем сайте ГДЗ.ТОП вы всегда легко и бесплатно найдёте условие с правильным ответом на вопрос «Как решить ДЗ» и «Как сделать» задание по математике к упражнению №76 (с. 21), авторов: Дорофеев (Георгий Владимирович), Петерсон (Людмила Георгиевна), 2-й части ФГОС (новый, красный) базовый уровень обучения учебного пособия издательства Просвещение.
 
                     
                     
                     
                     
                     
                     
                     
                     
                     
                     
                     
                     
                     
                     
                     
                     
                     
                     
                     
                    