Номер 74, страница 18, часть 3 - гдз по математике 6 класс учебник Дорофеев, Петерсон
 
                                                Авторы: Дорофеев Г. В., Петерсон Л. Г.
Тип: Учебник
Издательство: Просвещение
Год издания: 2023 - 2025
Уровень обучения: базовый
Часть: 3
Цвет обложки: голубой в клеточку
ISBN: 978-5-09-107332-4
Популярные ГДЗ в 6 классе
Часть 3. Глава 3. Рациональные числа. Параграф 3. Уравнения. 4. Понятие уравнения - номер 74, страница 18.
№74 (с. 18)
Условие 2023. №74 (с. 18)
скриншот условия
 
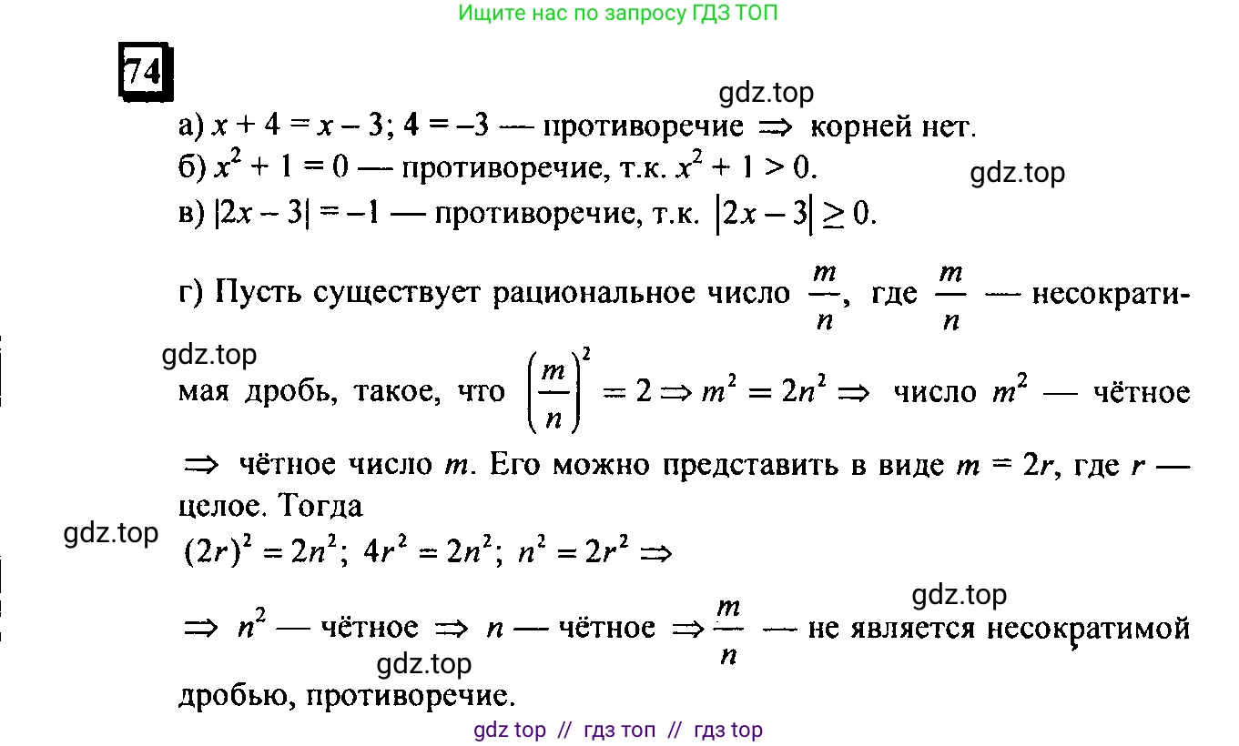
                                74 Докажи, что уравнение не имеет рациональных корней:
а) $x + 4 = x - 3;$
б) $x^2 + 1 = 0;$
в) $|2x - 3| = -1.$
Решение 2 (2023). №74 (с. 18)
а) Решим данное линейное уравнение $x + 4 = x - 3$. Для этого перенесем все слагаемые с переменной $x$ в одну часть уравнения, а свободные члены — в другую: 
 $x - x = -3 - 4$ 
 Приводя подобные слагаемые, получаем: 
 $0 \cdot x = -7$ 
 $0 = -7$ 
 Полученное равенство является ложным и не зависит от значения переменной $x$. Это означает, что не существует такого числа (в том числе и рационального), которое бы удовлетворяло исходному уравнению. Следовательно, уравнение не имеет корней. 
 Ответ: Уравнение не имеет корней, а значит, не имеет и рациональных корней.
б) Рассмотрим квадратное уравнение $x^2 + 1 = 0$. 
 Выразим из него $x^2$: 
 $x^2 = -1$ 
 По определению, квадрат любого действительного числа (а все рациональные числа являются действительными) является неотрицательным. То есть, для любого $x \in \mathbb{Q}$ (множество рациональных чисел) справедливо неравенство $x^2 \ge 0$. 
 Следовательно, выражение в левой части уравнения $x^2 + 1$ для любого рационального $x$ всегда будет больше или равно 1 ($x^2 + 1 \ge 1$), и никогда не сможет равняться нулю. Таким образом, уравнение не имеет действительных корней, а значит и рациональных. 
 Ответ: Уравнение не имеет рациональных корней.
в) Рассмотрим уравнение с модулем $|2x - 3| = -1$. 
 По определению, модуль (абсолютная величина) любого действительного числа — это величина неотрицательная. Для любого выражения $A$, значение $|A| \ge 0$. 
 В левой части нашего уравнения стоит выражение $|2x - 3|$, которое для любого рационального $x$ будет принимать неотрицательные значения: $|2x - 3| \ge 0$. 
 В правой части уравнения стоит отрицательное число -1. 
 Таким образом, мы получаем противоречие: неотрицательное число не может быть равно отрицательному. Следовательно, данное уравнение не имеет решений ни в действительных, ни, тем более, в рациональных числах. 
 Ответ: Уравнение не имеет корней, так как значение модуля не может быть отрицательным.
Условие 2010-2022. №74 (с. 18)
скриншот условия
 
                                74. Докажи, что уравнение не имеет рациональных корней:
a) $x + 4 = x - 3;$
б) $x^2 + 1 = 0;$
в) $|2x - 3| = -1.$
Решение 1 (2010-2022). №74 (с. 18)
 
             
             
                            Решение 2 (2010-2022). №74 (с. 18)
 
                            Решение 3 (2010-2022). №74 (с. 18)
 
                            Другие задания:
Помогло решение? Оставьте отзыв в комментариях ниже.
Присоединяйтесь к Телеграм-группе @top_gdz
ПрисоединитьсяМы подготовили для вас ответ c подробным объяснением домашего задания по математике за 6 класс, для упражнения номер 74 расположенного на странице 18 для 3-й части к учебнику 2023 года издания для учащихся школ и гимназий.
Теперь на нашем сайте ГДЗ.ТОП вы всегда легко и бесплатно найдёте условие с правильным ответом на вопрос «Как решить ДЗ» и «Как сделать» задание по математике к упражнению №74 (с. 18), авторов: Дорофеев (Георгий Владимирович), Петерсон (Людмила Георгиевна), 3-й части ФГОС (новый, красный) базовый уровень обучения учебного пособия издательства Просвещение.
 
                     
                     
                     
                     
                     
                     
                     
                     
                     
                     
                     
                     
                     
                     
                     
                     
                     
                     
                     
                    