Страница 282 - гдз по геометрии 7-9 класс учебник Атанасян, Бутузов

Авторы: Атанасян Л. С., Бутузов В. Ф., Кадомцев С. Б., Позняк Э. Г., Юдина И. И.
Тип: Учебник
Издательство: Просвещение
Год издания: 2023 - 2025
Уровень обучения: базовый
Цвет обложки: синий
ISBN: 978-5-09-102538-5 (2023), 978-5-09-111167-5 (2024)
Допущено Министерством просвещения Российской Федерации
Популярные ГДЗ в 7 классе
Cтраница 282

№1114 (с. 282)
Условие. №1114 (с. 282)
скриншот условия

1114 С помощью теорем синусов и косинусов решите треугольник ABC, если:
а) ∠А = 60°, ∠B = 40°, c = 14;
б) ∠А = 30°, ∠C = 75°, b = 4,5;
в) ∠А = 80°, а = 16, b = 10;
г) ∠B = 45°, ∠С = 70°, а = 24,6;
д) ∠А = 60°, а = 10, b = 7;
е) а = 6,3, b = 6,3, ∠С = 54°;
ж) b = 32, c = 45, ∠A = 87°;
з) а = 14, b = 18, с = 20;
и) а = 6, b = 7,3, с = 4,8.
Решение 2. №1114 (с. 282)









Решение 3. №1114 (с. 282)



Решение 4. №1114 (с. 282)

Решение 6. №1114 (с. 282)



Решение 7. №1114 (с. 282)


Решение 8. №1114 (с. 282)



Решение 9. №1114 (с. 282)






Решение 11. №1114 (с. 282)
а) Дано: $\angle A=60^\circ, \angle B=40^\circ, c=14$.
1. Сумма углов треугольника равна $180^\circ$, поэтому третий угол $\angle C$ равен:$\angle C = 180^\circ - (\angle A + \angle B) = 180^\circ - (60^\circ + 40^\circ) = 180^\circ - 100^\circ = 80^\circ$.
2. Для нахождения неизвестных сторон $a$ и $b$ воспользуемся теоремой синусов: $\frac{a}{\sin A} = \frac{b}{\sin B} = \frac{c}{\sin C}$.
3. Найдем сторону $a$:$a = \frac{c \cdot \sin A}{\sin C} = \frac{14 \cdot \sin 60^\circ}{\sin 80^\circ} \approx \frac{14 \cdot 0,8660}{0,9848} \approx 12,31$.
4. Найдем сторону $b$:$b = \frac{c \cdot \sin B}{\sin C} = \frac{14 \cdot \sin 40^\circ}{\sin 80^\circ} \approx \frac{14 \cdot 0,6428}{0,9848} \approx 9,14$.
Ответ: $\angle C = 80^\circ, a \approx 12,3, b \approx 9,1$.
б) Дано: $\angle A=30^\circ, \angle C=75^\circ, b=4,5$.
1. Найдем угол $B$:$\angle B = 180^\circ - (\angle A + \angle C) = 180^\circ - (30^\circ + 75^\circ) = 180^\circ - 105^\circ = 75^\circ$.
2. Так как $\angle C = \angle B = 75^\circ$, треугольник $ABC$ является равнобедренным с основанием $a$. Следовательно, $c = b = 4,5$.
3. По теореме синусов найдем сторону $a$:$\frac{a}{\sin A} = \frac{b}{\sin B} \implies a = \frac{b \cdot \sin A}{\sin B} = \frac{4,5 \cdot \sin 30^\circ}{\sin 75^\circ} \approx \frac{4,5 \cdot 0,5}{0,9659} \approx 2,33$.
Ответ: $\angle B = 75^\circ, a \approx 2,3, c = 4,5$.
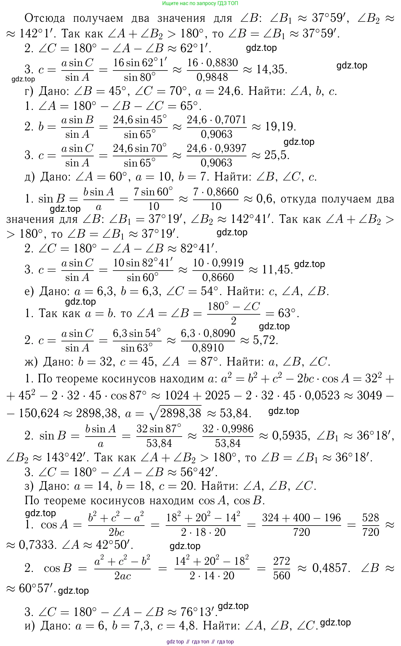
в) Дано: $\angle A=80^\circ, a=16, b=10$.
1. По теореме синусов найдем угол $B$:$\frac{a}{\sin A} = \frac{b}{\sin B} \implies \sin B = \frac{b \cdot \sin A}{a} = \frac{10 \cdot \sin 80^\circ}{16} \approx \frac{10 \cdot 0,9848}{16} \approx 0,6155$.
Поскольку $a > b$, существует только одно решение.$\angle B = \arcsin(0,6155) \approx 38,0^\circ$.
2. Найдем угол $C$:$\angle C = 180^\circ - (\angle A + \angle B) \approx 180^\circ - (80^\circ + 38,0^\circ) = 180^\circ - 118,0^\circ = 62,0^\circ$.
3. По теореме синусов найдем сторону $c$:$\frac{c}{\sin C} = \frac{a}{\sin A} \implies c = \frac{a \cdot \sin C}{\sin A} \approx \frac{16 \cdot \sin 62,0^\circ}{\sin 80^\circ} \approx \frac{16 \cdot 0,8829}{0,9848} \approx 14,34$.
Ответ: $\angle B \approx 38,0^\circ, \angle C \approx 62,0^\circ, c \approx 14,3$.
г) Дано: $\angle B=45^\circ, \angle C=70^\circ, a=24,6$.
1. Найдем угол $A$:$\angle A = 180^\circ - (\angle B + \angle C) = 180^\circ - (45^\circ + 70^\circ) = 180^\circ - 115^\circ = 65^\circ$.
2. По теореме синусов $\frac{a}{\sin A} = \frac{b}{\sin B} = \frac{c}{\sin C}$.
3. Найдем сторону $b$:$b = \frac{a \cdot \sin B}{\sin A} = \frac{24,6 \cdot \sin 45^\circ}{\sin 65^\circ} \approx \frac{24,6 \cdot 0,7071}{0,9063} \approx 19,19$.
4. Найдем сторону $c$:$c = \frac{a \cdot \sin C}{\sin A} = \frac{24,6 \cdot \sin 70^\circ}{\sin 65^\circ} \approx \frac{24,6 \cdot 0,9397}{0,9063} \approx 25,51$.
Ответ: $\angle A = 65^\circ, b \approx 19,2, c \approx 25,5$.
д) Дано: $\angle A=60^\circ, a=10, b=7$.
1. По теореме синусов найдем угол $B$:$\sin B = \frac{b \cdot \sin A}{a} = \frac{7 \cdot \sin 60^\circ}{10} \approx \frac{7 \cdot 0,8660}{10} = 0,6062$.
Поскольку $a > b$, существует только одно решение.$\angle B = \arcsin(0,6062) \approx 37,3^\circ$.
2. Найдем угол $C$:$\angle C = 180^\circ - (\angle A + \angle B) \approx 180^\circ - (60^\circ + 37,3^\circ) = 180^\circ - 97,3^\circ = 82,7^\circ$.
3. По теореме синусов найдем сторону $c$:$c = \frac{a \cdot \sin C}{\sin A} \approx \frac{10 \cdot \sin 82,7^\circ}{\sin 60^\circ} \approx \frac{10 \cdot 0,9919}{0,8660} \approx 11,45$.
Ответ: $\angle B \approx 37,3^\circ, \angle C \approx 82,7^\circ, c \approx 11,5$.
е) Дано: $a=6,3, b=6,3, \angle C=54^\circ$.
1. Так как $a=b$, треугольник $ABC$ равнобедренный, а значит углы при основании равны: $\angle A = \angle B$.
2. Найдем углы $A$ и $B$:$\angle A + \angle B + \angle C = 180^\circ \implies 2\angle A = 180^\circ - 54^\circ = 126^\circ \implies \angle A = 63^\circ$.Следовательно, $\angle A = \angle B = 63^\circ$.
3. По теореме косинусов найдем сторону $c$:$c^2 = a^2 + b^2 - 2ab \cos C = (6,3)^2 + (6,3)^2 - 2 \cdot 6,3 \cdot 6,3 \cdot \cos 54^\circ$.
$c^2 = 39,69 + 39,69 - 2 \cdot 39,69 \cdot \cos 54^\circ \approx 79,38 - 79,38 \cdot 0,5878 \approx 32,73$.
$c = \sqrt{32,73} \approx 5,72$.
Ответ: $\angle A = 63^\circ, \angle B = 63^\circ, c \approx 5,7$.
ж) Дано: $b=32, c=45, \angle A=87^\circ$.
1. По теореме косинусов найдем сторону $a$:$a^2 = b^2 + c^2 - 2bc \cos A = 32^2 + 45^2 - 2 \cdot 32 \cdot 45 \cdot \cos 87^\circ$.
$a^2 = 1024 + 2025 - 2880 \cdot \cos 87^\circ \approx 3049 - 2880 \cdot 0,0523 \approx 2898,38$.
$a = \sqrt{2898,38} \approx 53,84$.
2. По теореме синусов найдем угол $B$:$\sin B = \frac{b \sin A}{a} \approx \frac{32 \cdot \sin 87^\circ}{53,84} \approx \frac{32 \cdot 0,9986}{53,84} \approx 0,5935$.
$\angle B = \arcsin(0,5935) \approx 36,4^\circ$.
3. Найдем угол $C$:$\angle C = 180^\circ - (\angle A + \angle B) \approx 180^\circ - (87^\circ + 36,4^\circ) = 180^\circ - 123,4^\circ = 56,6^\circ$.
Ответ: $a \approx 53,8, \angle B \approx 36,4^\circ, \angle C \approx 56,6^\circ$.
з) Дано: $a=14, b=18, c=20$.
1. По теореме косинусов найдем углы треугольника. Начнем с угла $C$, противолежащего наибольшей стороне.
$\cos C = \frac{a^2 + b^2 - c^2}{2ab} = \frac{14^2 + 18^2 - 20^2}{2 \cdot 14 \cdot 18} = \frac{196 + 324 - 400}{504} = \frac{120}{504} \approx 0,2381$.
$\angle C = \arccos(0,2381) \approx 76,2^\circ$.
2. Найдем угол $B$:
$\cos B = \frac{a^2 + c^2 - b^2}{2ac} = \frac{14^2 + 20^2 - 18^2}{2 \cdot 14 \cdot 20} = \frac{196 + 400 - 324}{560} = \frac{272}{560} \approx 0,4857$.
$\angle B = \arccos(0,4857) \approx 61,0^\circ$.
3. Найдем угол $A$:
$\angle A = 180^\circ - (\angle B + \angle C) \approx 180^\circ - (61,0^\circ + 76,2^\circ) = 180^\circ - 137,2^\circ = 42,8^\circ$.
Ответ: $\angle A \approx 42,8^\circ, \angle B \approx 61,0^\circ, \angle C \approx 76,2^\circ$.
и) Дано: $a=6, b=7,3, c=4,8$.
1. По теореме косинусов найдем углы треугольника. Начнем с угла $B$, противолежащего наибольшей стороне.
$\cos B = \frac{a^2 + c^2 - b^2}{2ac} = \frac{6^2 + (4,8)^2 - (7,3)^2}{2 \cdot 6 \cdot 4,8} = \frac{36 + 23,04 - 53,29}{57,6} = \frac{5,75}{57,6} \approx 0,0998$.
$\angle B = \arccos(0,0998) \approx 84,3^\circ$.
2. Найдем угол $A$:
$\cos A = \frac{b^2 + c^2 - a^2}{2bc} = \frac{(7,3)^2 + (4,8)^2 - 6^2}{2 \cdot 7,3 \cdot 4,8} = \frac{53,29 + 23,04 - 36}{70,08} = \frac{40,33}{70,08} \approx 0,5755$.
$\angle A = \arccos(0,5755) \approx 54,9^\circ$.
3. Найдем угол $C$:
$\angle C = 180^\circ - (\angle A + \angle B) \approx 180^\circ - (54,9^\circ + 84,3^\circ) = 180^\circ - 139,2^\circ = 40,8^\circ$.
Ответ: $\angle A \approx 54,9^\circ, \angle B \approx 84,3^\circ, \angle C \approx 40,8^\circ$.
№1115 (с. 282)
Условие. №1115 (с. 282)
скриншот условия

1115 В треугольнике ABC известно, что AC = 12 cм, ∠A = 75°, ∠C = 60°. Найдите AB и SABC.
Решение 2. №1115 (с. 282)

Решение 3. №1115 (с. 282)

Решение 4. №1115 (с. 282)

Решение 6. №1115 (с. 282)

Решение 7. №1115 (с. 282)

Решение 8. №1115 (с. 282)


Решение 9. №1115 (с. 282)

Решение 11. №1115 (с. 282)
AB
Сначала найдем третий угол треугольника, $\angle B$. Сумма углов в треугольнике равна $180^\circ$.
$\angle B = 180^\circ - \angle A - \angle C = 180^\circ - 75^\circ - 60^\circ = 45^\circ$.
Далее воспользуемся теоремой синусов, которая гласит, что отношение стороны треугольника к синусу противолежащего угла одинаково для всех сторон:
$\frac{AB}{\sin\angle C} = \frac{AC}{\sin\angle B}$
Выразим из этой формулы сторону $AB$ и подставим известные значения ($AC = 12$ см, $\angle C = 60^\circ$, $\angle B = 45^\circ$):
$AB = \frac{AC \cdot \sin\angle C}{\sin\angle B} = \frac{12 \cdot \sin 60^\circ}{\sin 45^\circ}$
Зная, что $\sin 60^\circ = \frac{\sqrt{3}}{2}$ и $\sin 45^\circ = \frac{\sqrt{2}}{2}$, получаем:
$AB = \frac{12 \cdot \frac{\sqrt{3}}{2}}{\frac{\sqrt{2}}{2}} = \frac{12\sqrt{3}}{\sqrt{2}}$
Избавимся от иррациональности в знаменателе, умножив числитель и знаменатель на $\sqrt{2}$:
$AB = \frac{12\sqrt{3} \cdot \sqrt{2}}{\sqrt{2} \cdot \sqrt{2}} = \frac{12\sqrt{6}}{2} = 6\sqrt{6}$ см.
Ответ: $AB = 6\sqrt{6}$ см.
SABC
Площадь треугольника ($S_{ABC}$) можно вычислить по формуле с использованием двух сторон и синуса угла между ними. Возьмем стороны $AC$ и $AB$ и угол $\angle A$ между ними.
$S_{ABC} = \frac{1}{2} \cdot AC \cdot AB \cdot \sin\angle A$
Нам известны $AC = 12$ см, $AB = 6\sqrt{6}$ см (найдено в предыдущем пункте) и $\angle A = 75^\circ$.
Найдем значение $\sin 75^\circ$, используя формулу синуса суммы:
$\sin 75^\circ = \sin(45^\circ + 30^\circ) = \sin 45^\circ \cos 30^\circ + \cos 45^\circ \sin 30^\circ$
$\sin 75^\circ = \frac{\sqrt{2}}{2} \cdot \frac{\sqrt{3}}{2} + \frac{\sqrt{2}}{2} \cdot \frac{1}{2} = \frac{\sqrt{6} + \sqrt{2}}{4}$
Теперь подставим все значения в формулу площади:
$S_{ABC} = \frac{1}{2} \cdot 12 \cdot 6\sqrt{6} \cdot \left(\frac{\sqrt{6} + \sqrt{2}}{4}\right)$
Упростим полученное выражение:
$S_{ABC} = 36\sqrt{6} \cdot \frac{\sqrt{6} + \sqrt{2}}{4} = 9\sqrt{6}(\sqrt{6} + \sqrt{2})$
$S_{ABC} = 9(\sqrt{6}\cdot\sqrt{6} + \sqrt{6}\cdot\sqrt{2}) = 9(6 + \sqrt{12})$
Так как $\sqrt{12} = \sqrt{4 \cdot 3} = 2\sqrt{3}$, то:
$S_{ABC} = 9(6 + 2\sqrt{3}) = 54 + 18\sqrt{3}$ см$^2$.
Ответ: $S_{ABC} = (54 + 18\sqrt{3})$ см$^2$.
№1116 (с. 282)
Условие. №1116 (с. 282)
скриншот условия

1116 Найдите стороны треугольника ABC, если ∠A = 45°, ∠C = 30°, а высота AD равна 3 м.
Решение 2. №1116 (с. 282)

Решение 3. №1116 (с. 282)

Решение 4. №1116 (с. 282)

Решение 6. №1116 (с. 282)

Решение 7. №1116 (с. 282)

Решение 9. №1116 (с. 282)


Решение 11. №1116 (с. 282)
Для решения задачи сначала найдем все углы треугольника ABC. Нам дано $\angle A = 45^\circ$ и $\angle C = 30^\circ$. Сумма углов в треугольнике равна 180°, поэтому:
$\angle B = 180^\circ - \angle A - \angle C = 180^\circ - 45^\circ - 30^\circ = 105^\circ$
Поскольку $\angle B = 105^\circ$ является тупым, высота AD, опущенная из вершины A на прямую, содержащую сторону BC, будет падать за пределы отрезка BC. В частности, точка D будет лежать на продолжении стороны CB за точку B. Таким образом, у нас образуются два прямоугольных треугольника: $\triangle ADC$ и $\triangle ADB$.
Рассмотрим прямоугольный треугольник $\triangle ADC$. В нем $\angle D = 90^\circ$, $\angle C = 30^\circ$, а длина катета $AD = 3$ м. Мы можем найти гипотенузу AC, которая является одной из сторон исходного треугольника.
Из определения синуса угла в прямоугольном треугольнике:
$\sin C = \frac{AD}{AC}$
Отсюда находим сторону AC:
$AC = \frac{AD}{\sin C} = \frac{3}{\sin 30^\circ} = \frac{3}{1/2} = 6$ м.
Теперь, когда мы знаем все углы в $\triangle ABC$ и длину одной из его сторон (AC), мы можем использовать теорему синусов для нахождения длин двух других сторон (AB и BC).
Теорема синусов гласит:
$\frac{AB}{\sin C} = \frac{BC}{\sin A} = \frac{AC}{\sin B}$
Подставим известные значения, чтобы найти AB:
$\frac{AB}{\sin 30^\circ} = \frac{6}{\sin 105^\circ}$
$AB = \frac{6 \cdot \sin 30^\circ}{\sin 105^\circ}$
Вычислим $\sin 105^\circ$ с помощью формулы синуса суммы:
$\sin 105^\circ = \sin(60^\circ + 45^\circ) = \sin 60^\circ \cos 45^\circ + \cos 60^\circ \sin 45^\circ = \frac{\sqrt{3}}{2} \cdot \frac{\sqrt{2}}{2} + \frac{1}{2} \cdot \frac{\sqrt{2}}{2} = \frac{\sqrt{6} + \sqrt{2}}{4}$
Теперь подставим это значение в выражение для AB:
$AB = \frac{6 \cdot \frac{1}{2}}{\frac{\sqrt{6} + \sqrt{2}}{4}} = \frac{3}{\frac{\sqrt{6} + \sqrt{2}}{4}} = \frac{12}{\sqrt{6} + \sqrt{2}}$
Чтобы упростить выражение, избавимся от иррациональности в знаменателе, умножив числитель и знаменатель на сопряженное выражение $(\sqrt{6} - \sqrt{2})$:
$AB = \frac{12(\sqrt{6} - \sqrt{2})}{(\sqrt{6} + \sqrt{2})(\sqrt{6} - \sqrt{2})} = \frac{12(\sqrt{6} - \sqrt{2})}{6 - 2} = \frac{12(\sqrt{6} - \sqrt{2})}{4} = 3(\sqrt{6} - \sqrt{2})$ м.
Аналогично, используя теорему синусов, найдем сторону BC:
$\frac{BC}{\sin 45^\circ} = \frac{6}{\sin 105^\circ}$
$BC = \frac{6 \cdot \sin 45^\circ}{\sin 105^\circ} = \frac{6 \cdot \frac{\sqrt{2}}{2}}{\frac{\sqrt{6} + \sqrt{2}}{4}} = \frac{3\sqrt{2}}{\frac{\sqrt{6} + \sqrt{2}}{4}} = \frac{12\sqrt{2}}{\sqrt{6} + \sqrt{2}}$
Упростим полученное выражение:
$BC = \frac{12\sqrt{2}(\sqrt{6} - \sqrt{2})}{(\sqrt{6} + \sqrt{2})(\sqrt{6} - \sqrt{2})} = \frac{12(\sqrt{12} - 2)}{6 - 2} = \frac{12(2\sqrt{3} - 2)}{4} = 3(2\sqrt{3} - 2) = 6(\sqrt{3} - 1)$ м.
Ответ: $AC = 6$ м, $AB = 3(\sqrt{6} - \sqrt{2})$ м, $BC = 6(\sqrt{3} - 1)$ м.
№1117 (с. 282)
Условие. №1117 (с. 282)
скриншот условия

1117 В параллелограмме ABCD известно, что AD = 713 м, BD = 4,4 м, ∠А = 22°30′. Найдите ∠BDC и ∠DBC.
Решение 2. №1117 (с. 282)

Решение 3. №1117 (с. 282)

Решение 4. №1117 (с. 282)

Решение 6. №1117 (с. 282)


Решение 7. №1117 (с. 282)

Решение 9. №1117 (с. 282)


Решение 11. №1117 (с. 282)
Для решения этой задачи мы будем использовать свойства параллелограмма и теорему синусов.
Дано:
- Параллелограмм $ABCD$
- $AD = 7\frac{1}{3}$ м
- $BD = 4,4$ м
- $\angle A = 22^\circ 30'$
Свойства параллелограмма, которые мы будем использовать:
- Противоположные стороны параллельны: $AB \parallel DC$ и $AD \parallel BC$.
- Накрест лежащие углы при пересечении параллельных прямых секущей равны. Так, при секущей $BD$: $\angle ABD = \angle BDC$ и $\angle ADB = \angle DBC$.
- Сумма углов, прилежащих к одной стороне, равна $180^\circ$: $\angle A + \angle D = 180^\circ$.
Задача сводится к нахождению углов треугольника $ABD$, так как искомые углы $\angle BDC$ и $\angle DBC$ равны углам $\angle ABD$ и $\angle ADB$ соответственно.
Нахождение $\angle BDC$
Рассмотрим треугольник $ABD$. В нем известны стороны $AD$, $BD$ и угол $\angle A$. Применим теорему синусов:
$\frac{AD}{\sin(\angle ABD)} = \frac{BD}{\sin(\angle A)}$
Мы знаем, что $\angle BDC = \angle ABD$, поэтому можем записать:
$\frac{AD}{\sin(\angle BDC)} = \frac{BD}{\sin(\angle A)}$
Выразим отсюда синус искомого угла $\angle BDC$:
$\sin(\angle BDC) = \frac{AD \cdot \sin(\angle A)}{BD}$
Переведем данные в удобный для вычислений формат:
$AD = 7\frac{1}{3} = \frac{22}{3}$ м
$BD = 4,4 = \frac{44}{10} = \frac{22}{5}$ м
$\angle A = 22^\circ 30' = 22.5^\circ$
Подставим значения в формулу:
$\sin(\angle BDC) = \frac{\frac{22}{3} \cdot \sin(22.5^\circ)}{\frac{22}{5}} = \frac{22}{3} \cdot \frac{5}{22} \cdot \sin(22.5^\circ) = \frac{5}{3} \sin(22.5^\circ)$
Используя калькулятор, найдем значение:
$\sin(\angle BDC) \approx \frac{5}{3} \cdot 0.38268 \approx 0.6378$
Теперь найдем сам угол:
$\angle BDC = \arcsin(0.6378) \approx 39.63^\circ$
Переведем в градусы и минуты: $0.63^\circ \cdot 60 \approx 38'$.
$\angle BDC \approx 39^\circ 38'$
Ответ: $\angle BDC \approx 39^\circ 38'$.
Нахождение $\angle DBC$
Сумма углов параллелограмма, прилежащих к стороне $AD$, равна $180^\circ$:
$\angle ADC = 180^\circ - \angle A = 180^\circ - 22.5^\circ = 157.5^\circ = 157^\circ 30'$
Угол $\angle ADC$ состоит из двух углов: $\angle ADB$ и $\angle BDC$.
$\angle ADC = \angle ADB + \angle BDC$
Отсюда можем найти $\angle ADB$:
$\angle ADB = \angle ADC - \angle BDC \approx 157.5^\circ - 39.63^\circ = 117.87^\circ$
По свойству параллелограмма, накрест лежащие углы $\angle DBC$ и $\angle ADB$ равны.
$\angle DBC = \angle ADB \approx 117.87^\circ$
Переведем в градусы и минуты: $0.87^\circ \cdot 60 \approx 52'$.
$\angle DBC \approx 117^\circ 52'$
Ответ: $\angle DBC \approx 117^\circ 52'$.
№1118 (с. 282)
Условие. №1118 (с. 282)
скриншот условия

1118 Найдите биссектрисы треугольника, если одна из его сторон равна а, а прилежащие к этой стороне углы равны α и β.
Решение 2. №1118 (с. 282)

Решение 3. №1118 (с. 282)


Решение 4. №1118 (с. 282)

Решение 6. №1118 (с. 282)



Решение 7. №1118 (с. 282)


Решение 8. №1118 (с. 282)




Решение 9. №1118 (с. 282)



Решение 11. №1118 (с. 282)
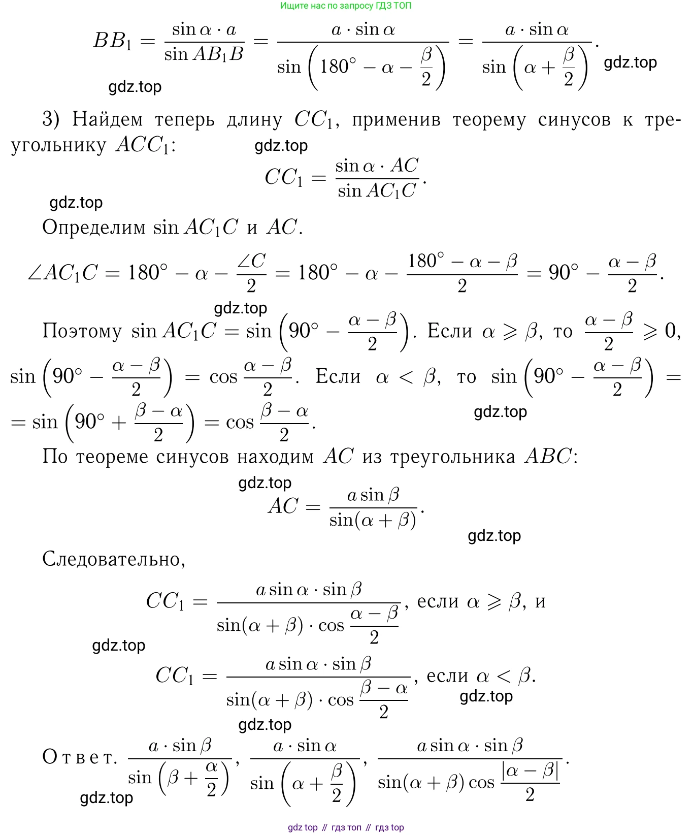
Пусть в заданном треугольнике сторона, равная $a$, является стороной $AB$, а прилежащие к ней углы — это $\angle A = \alpha$ и $\angle B = \beta$. Обозначим вершины треугольника как $A$, $B$, и $C$. Тогда третий угол треугольника $\angle C = 180^\circ - (\alpha + \beta)$. Нам необходимо найти длины трех биссектрис этого треугольника, которые мы обозначим как $l_A$, $l_B$ и $l_C$ — биссектрисы, проведенные из вершин $A$, $B$ и $C$ соответственно.
Биссектриса угла ?
Найдем длину биссектрисы $l_A$, проведенной из вершины $A$ к стороне $BC$. Пусть точка пересечения биссектрисы со стороной $BC$ будет $D$. В треугольнике $ABD$ нам известны сторона $AB = a$, угол $\angle B = \beta$ и угол $\angle BAD = \alpha/2$ (так как $AD$ — биссектриса). Сумма углов в треугольнике равна $180^\circ$, поэтому угол $\angle ADB = 180^\circ - (\angle B + \angle BAD) = 180^\circ - (\beta + \alpha/2)$. Применим теорему синусов к треугольнику $ABD$: $$ \frac{AD}{\sin(\angle B)} = \frac{AB}{\sin(\angle ADB)} $$ Подставляя известные значения, получаем: $$ \frac{l_A}{\sin(\beta)} = \frac{a}{\sin(180^\circ - (\beta + \alpha/2))} $$ Используя свойство синуса $\sin(180^\circ - x) = \sin(x)$, упростим выражение: $$ \frac{l_A}{\sin(\beta)} = \frac{a}{\sin(\beta + \alpha/2)} $$ Отсюда выражаем длину биссектрисы $l_A$:
Ответ: $l_A = \frac{a \sin(\beta)}{\sin(\beta + \alpha/2)}$
Биссектриса угла ?
Найдем длину биссектрисы $l_B$, проведенной из вершины $B$ к стороне $AC$. Пусть точка пересечения биссектрисы со стороной $AC$ будет $E$. Рассуждая аналогично, рассмотрим треугольник $ABE$. В нем известны сторона $AB = a$, угол $\angle A = \alpha$ и угол $\angle ABE = \beta/2$ (так как $BE$ — биссектриса). Третий угол треугольника $\angle AEB = 180^\circ - (\angle A + \angle ABE) = 180^\circ - (\alpha + \beta/2)$. Применим теорему синусов к треугольнику $ABE$: $$ \frac{BE}{\sin(\angle A)} = \frac{AB}{\sin(\angle AEB)} $$ Подставляя известные значения, получаем: $$ \frac{l_B}{\sin(\alpha)} = \frac{a}{\sin(180^\circ - (\alpha + \beta/2))} $$ $$ \frac{l_B}{\sin(\alpha)} = \frac{a}{\sin(\alpha + \beta/2)} $$ Отсюда выражаем длину биссектрисы $l_B$:
Ответ: $l_B = \frac{a \sin(\alpha)}{\sin(\alpha + \beta/2)}$
Биссектриса третьего угла
Найдем длину биссектрисы $l_C$, проведенной из вершины $C$ к стороне $AB$. Пусть точка пересечения биссектрисы со стороной $AB$ будет $F$. Угол при вершине $C$ равен $\angle C = 180^\circ - (\alpha + \beta)$. Биссектриса $CF$ делит его пополам, поэтому $\angle ACF = \frac{180^\circ - (\alpha + \beta)}{2} = 90^\circ - \frac{\alpha+\beta}{2}$. Для нахождения $l_C$ рассмотрим треугольник $ACF$. Нам потребуется длина стороны $AC$. Найдем ее из основного треугольника $ABC$ по теореме синусов: $$ \frac{AC}{\sin(\angle B)} = \frac{AB}{\sin(\angle C)} \implies \frac{AC}{\sin(\beta)} = \frac{a}{\sin(180^\circ - (\alpha + \beta))} = \frac{a}{\sin(\alpha + \beta)} $$ $$ AC = \frac{a \sin(\beta)}{\sin(\alpha + \beta)} $$ Теперь вернемся к треугольнику $ACF$. Угол $\angle AFC = 180^\circ - \angle A - \angle ACF = 180^\circ - \alpha - (90^\circ - \frac{\alpha+\beta}{2}) = 90^\circ - \frac{\alpha-\beta}{2}$. Применим теорему синусов к треугольнику $ACF$: $$ \frac{CF}{\sin(\angle A)} = \frac{AC}{\sin(\angle AFC)} $$ $$ \frac{l_C}{\sin(\alpha)} = \frac{AC}{\sin(90^\circ - \frac{\alpha-\beta}{2})} = \frac{AC}{\cos(\frac{\alpha-\beta}{2})} $$ Подставим найденное выражение для $AC$: $$ l_C = \frac{\sin(\alpha)}{\cos(\frac{\alpha-\beta}{2})} \cdot \frac{a \sin(\beta)}{\sin(\alpha + \beta)} $$
Ответ: $l_C = \frac{a \sin(\alpha) \sin(\beta)}{\sin(\alpha + \beta) \cos(\frac{\alpha - \beta}{2})}$
№1119 (с. 282)
Условие. №1119 (с. 282)
скриншот условия

1119 Смежные стороны параллелограмма равны a и b, а один из его углов равен α. Найдите диагонали параллелограмма и угол между ними.
Решение 2. №1119 (с. 282)

Решение 3. №1119 (с. 282)

Решение 4. №1119 (с. 282)

Решение 6. №1119 (с. 282)



Решение 7. №1119 (с. 282)

Решение 8. №1119 (с. 282)


Решение 9. №1119 (с. 282)


Решение 11. №1119 (с. 282)
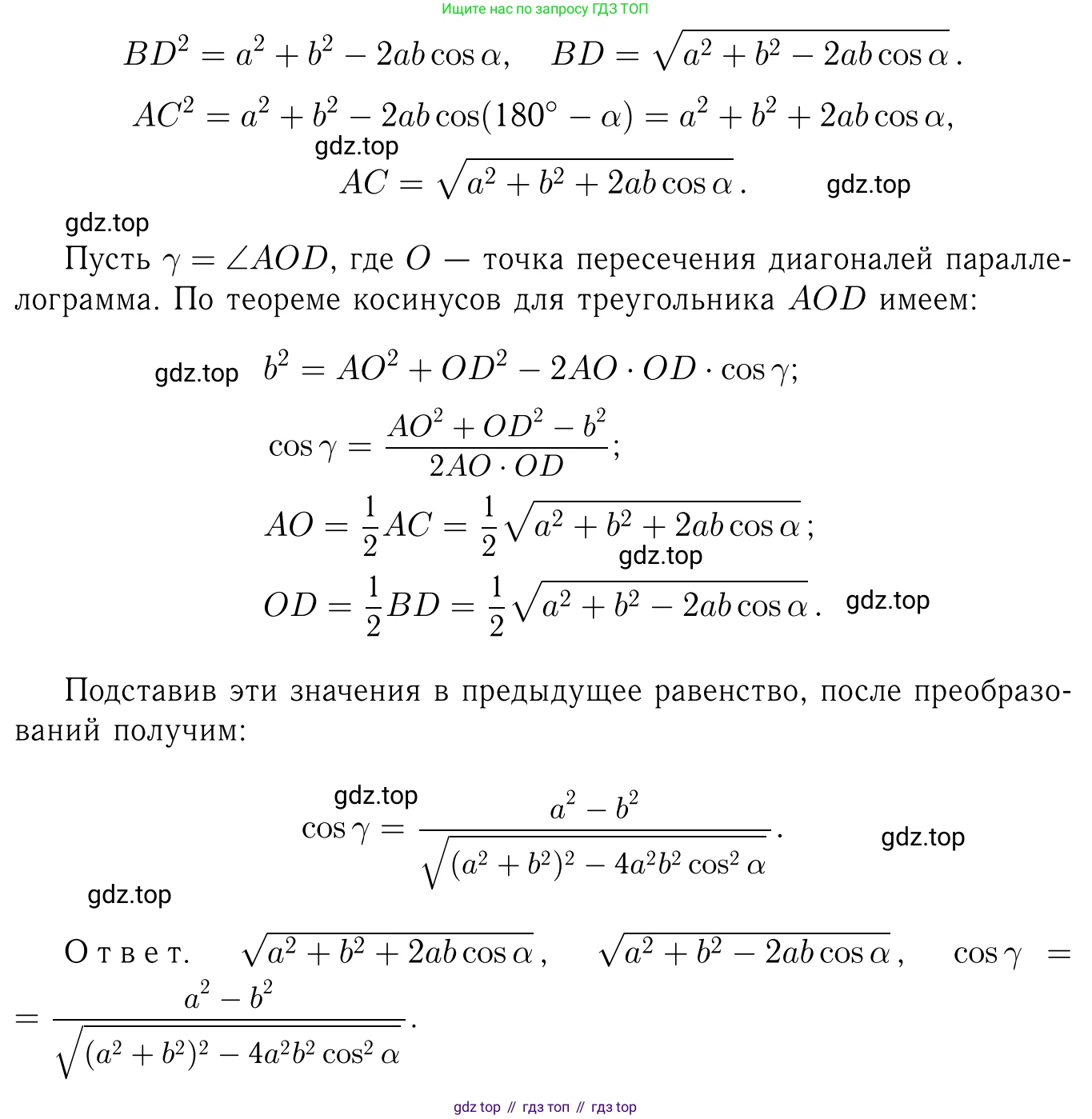
Пусть дан параллелограмм со смежными сторонами a и b и одним из углов, равным α. Пусть этот угол находится между сторонами a и b. Диагонали параллелограмма обозначим d1 и d2.
Диагонали параллелограммаДля нахождения длин диагоналей воспользуемся теоремой косинусов.
Первая диагональ, назовем ее d1, лежит напротив угла α. Согласно теореме косинусов для треугольника со сторонами a, b и углом α между ними: $d_1^2 = a^2 + b^2 - 2ab \cos(\alpha)$ Следовательно, $d_1 = \sqrt{a^2 + b^2 - 2ab \cos(\alpha)}$
Смежный угол в параллелограмме равен $180^\circ - \alpha$. Вторая диагональ, d2, лежит напротив этого угла. Применяя теорему косинусов для треугольника со сторонами a, b и углом $180^\circ - \alpha$ между ними: $d_2^2 = a^2 + b^2 - 2ab \cos(180^\circ - \alpha)$ Используя тригонометрическое тождество $\cos(180^\circ - \alpha) = -\cos(\alpha)$, получаем: $d_2^2 = a^2 + b^2 + 2ab \cos(\alpha)$ Следовательно, $d_2 = \sqrt{a^2 + b^2 + 2ab \cos(\alpha)}$
Ответ: Диагонали параллелограмма равны $\sqrt{a^2 + b^2 - 2ab \cos(\alpha)}$ и $\sqrt{a^2 + b^2 + 2ab \cos(\alpha)}$.
Угол между диагоналямиПусть φ — это угол между диагоналями. Диагонали параллелограмма точкой пересечения делятся пополам. Рассмотрим треугольник, образованный стороной a и половинами диагоналей $\frac{d_1}{2}$ и $\frac{d_2}{2}$. Угол между половинами диагоналей в этом треугольнике — это один из углов между диагоналями, пусть это будет φ.
Применим к этому треугольнику теорему косинусов: $a^2 = \left(\frac{d_1}{2}\right)^2 + \left(\frac{d_2}{2}\right)^2 - 2 \cdot \frac{d_1}{2} \cdot \frac{d_2}{2} \cos(\phi)$ $a^2 = \frac{d_1^2 + d_2^2}{4} - \frac{d_1 d_2}{2} \cos(\phi)$
Известно, что сумма квадратов диагоналей параллелограмма равна сумме квадратов всех его сторон: $d_1^2 + d_2^2 = 2(a^2 + b^2)$. Подставим это в предыдущее уравнение: $a^2 = \frac{2(a^2 + b^2)}{4} - \frac{d_1 d_2}{2} \cos(\phi)$ $a^2 = \frac{a^2 + b^2}{2} - \frac{d_1 d_2}{2} \cos(\phi)$ Умножим обе части на 2: $2a^2 = a^2 + b^2 - d_1 d_2 \cos(\phi)$ Выразим $d_1 d_2 \cos(\phi)$: $d_1 d_2 \cos(\phi) = a^2 + b^2 - 2a^2 = b^2 - a^2$
Отсюда находим косинус угла φ: $\cos(\phi) = \frac{b^2 - a^2}{d_1 d_2}$ Подставим выражения для d1 и d2: $\cos(\phi) = \frac{b^2 - a^2}{\sqrt{a^2 + b^2 - 2ab \cos(\alpha)} \cdot \sqrt{a^2 + b^2 + 2ab \cos(\alpha)}}$ Упростим знаменатель, используя формулу разности квадратов: $\cos(\phi) = \frac{b^2 - a^2}{\sqrt{(a^2+b^2)^2 - (2ab\cos\alpha)^2}} = \frac{b^2 - a^2}{\sqrt{a^4+b^4+2a^2b^2 - 4a^2b^2\cos^2\alpha}}$ Это выражение определяет один из двух смежных углов между диагоналями. Второй угол будет равен $180^\circ - \phi$.
Ответ: Если φ — один из углов между диагоналями, то его косинус равен $\cos(\phi) = \frac{b^2 - a^2}{\sqrt{(a^2+b^2)^2 - 4a^2b^2\cos^2\alpha}}$.
№1120 (с. 282)
Условие. №1120 (с. 282)
скриншот условия

1120 Выясните, является ли треугольник остроугольным, прямоугольным или тупоугольным, если его стороны равны:
а) 5, 4 и 4; б) 17, 8 и 15; в) 9, 5 и 6.
Решение 2. №1120 (с. 282)



Решение 3. №1120 (с. 282)

Решение 4. №1120 (с. 282)

Решение 6. №1120 (с. 282)


Решение 7. №1120 (с. 282)

Решение 8. №1120 (с. 282)

Решение 9. №1120 (с. 282)


Решение 11. №1120 (с. 282)
Для определения вида треугольника (остроугольный, прямоугольный или тупоугольный) по его сторонам, воспользуемся следствием из теоремы косинусов. Пусть стороны треугольника равны $a, b, c$, где $c$ — наибольшая сторона. Тогда:
- Если $c^2 < a^2 + b^2$, то угол, лежащий против стороны $c$, острый. Так как это наибольший угол треугольника, то и остальные углы острые, а значит, треугольник — остроугольный.
- Если $c^2 = a^2 + b^2$, то по теореме, обратной теореме Пифагора, угол, лежащий против стороны $c$, прямой. Треугольник — прямоугольный.
- Если $c^2 > a^2 + b^2$, то угол, лежащий против стороны $c$, тупой. Треугольник — тупоугольный.
Применим это правило для каждого случая.
а) Стороны равны 5, 4 и 4.
1. Находим наибольшую сторону. Это сторона $c=5$. Остальные стороны $a=4$ и $b=4$.
2. Вычисляем квадрат наибольшей стороны: $c^2 = 5^2 = 25$.
3. Вычисляем сумму квадратов двух других сторон: $a^2 + b^2 = 4^2 + 4^2 = 16 + 16 = 32$.
4. Сравниваем полученные значения: $25 < 32$.
Поскольку $c^2 < a^2 + b^2$, треугольник является остроугольным.
Ответ: остроугольный.
б) Стороны равны 17, 8 и 15.
1. Находим наибольшую сторону. Это сторона $c=17$. Остальные стороны $a=8$ и $b=15$.
2. Вычисляем квадрат наибольшей стороны: $c^2 = 17^2 = 289$.
3. Вычисляем сумму квадратов двух других сторон: $a^2 + b^2 = 8^2 + 15^2 = 64 + 225 = 289$.
4. Сравниваем полученные значения: $289 = 289$.
Поскольку $c^2 = a^2 + b^2$, треугольник является прямоугольным.
Ответ: прямоугольный.
в) Стороны равны 9, 5 и 6.
1. Находим наибольшую сторону. Это сторона $c=9$. Остальные стороны $a=5$ и $b=6$.
2. Вычисляем квадрат наибольшей стороны: $c^2 = 9^2 = 81$.
3. Вычисляем сумму квадратов двух других сторон: $a^2 + b^2 = 5^2 + 6^2 = 25 + 36 = 61$.
4. Сравниваем полученные значения: $81 > 61$.
Поскольку $c^2 > a^2 + b^2$, треугольник является тупоугольным.
Ответ: тупоугольный.
№1121 (с. 282)
Условие. №1121 (с. 282)
скриншот условия

1121 Две равные по величине силы приложены к одной точке под углом 72° друг к другу. Найдите величины этих сил, если величина их равнодействующей равна 120 кг.
Решение 2. №1121 (с. 282)

Решение 3. №1121 (с. 282)

Решение 4. №1121 (с. 282)

Решение 6. №1121 (с. 282)

Решение 7. №1121 (с. 282)

Решение 9. №1121 (с. 282)


Решение 11. №1121 (с. 282)
Пусть $F$ — искомая величина каждой из двух равных сил, $\alpha = 72^\circ$ — угол между ними, а $R = 120$ кг — величина их равнодействующей.
Равнодействующая двух векторов сил находится по правилу параллелограмма. Величина равнодействующей ($R$) связана с величинами исходных сил ($F$) и углом между ними ($\alpha$) по теореме косинусов:$R^2 = F^2 + F^2 + 2 \cdot F \cdot F \cdot \cos(\alpha)$$R^2 = 2F^2(1 + \cos(\alpha))$
Для дальнейшего упрощения используем тригонометрическую формулу $1 + \cos(\alpha) = 2\cos^2(\frac{\alpha}{2})$. Подставив ее в предыдущее уравнение, получим:$R^2 = 2F^2 \cdot 2\cos^2(\frac{\alpha}{2}) = 4F^2\cos^2(\frac{\alpha}{2})$Отсюда можно выразить $F$:$R = 2F\cos(\frac{\alpha}{2})$$F = \frac{R}{2\cos(\frac{\alpha}{2})}$
Подставим числовые значения: $R = 120$ и $\alpha = 72^\circ$, тогда $\frac{\alpha}{2} = 36^\circ$.$F = \frac{120}{2\cos(36^\circ)} = \frac{60}{\cos(36^\circ)}$
Значение $\cos(36^\circ)$ является известной величиной, равной $\frac{1+\sqrt{5}}{4}$. Подставим его в формулу:$F = \frac{60}{\frac{1+\sqrt{5}}{4}} = \frac{240}{1+\sqrt{5}}$
Избавимся от иррациональности в знаменателе, домножив числитель и знаменатель на сопряженное выражение $\sqrt{5}-1$:$F = \frac{240(\sqrt{5}-1)}{(\sqrt{5}+1)(\sqrt{5}-1)} = \frac{240(\sqrt{5}-1)}{(\sqrt{5})^2 - 1^2} = \frac{240(\sqrt{5}-1)}{5-1} = \frac{240(\sqrt{5}-1)}{4} = 60(\sqrt{5}-1)$
Ответ: $60(\sqrt{5}-1)$ кг.
№1122 (с. 282)
Условие. №1122 (с. 282)
скриншот условия

1122 Докажите, что отношение стороны треугольника к синусу противолежащего угла равно диаметру описанной окружности.
Решение
Пусть R — радиус окружности, описанной около треугольника ABC. Докажем, что или
Проведём диаметр ВА₁ (рис. 333) и рассмотрим треугольник А₁ВC (случай, когда точки A₁ и С совпадают, рассмотрите самостоятельно). Угол С этого треугольника прямой, поэтому BС=ВА₁⋅sinA₁. Но sinA₁=sinА. Действительно, если точка А₁ лежит на дуге ВАC (рис. 333, а), то ∠A₁=∠A, а если на дуге BDC (рис. 333, б), то ∠А₁=180°−∠А. И в том, и в другом случае sin A₁=sinA. Следовательно,
ВС=ВА₁⋅sinА, или

Решение 3. №1122 (с. 282)

Решение 4. №1122 (с. 282)

Решение 9. №1122 (с. 282)

Решение 11. №1122 (с. 282)
Требуется доказать, что для произвольного треугольника отношение его стороны к синусу противолежащего угла равно диаметру описанной около этого треугольника окружности.
Пусть дан треугольник $ABC$ со сторонами $a, b, c$, где $a=BC$, $b=AC$, $c=AB$, и противолежащими им углами $A, B, C$. Пусть около треугольника описана окружность радиусом $R$ и центром $O$. Нам нужно доказать, что $\frac{a}{\sin A} = 2R$.
Проведём из вершины $B$ диаметр $BA_1$ (см. рис. 333). Точка $A_1$ будет лежать на окружности. Соединим точки $A_1$ и $C$ отрезком.
Рассмотрим полученный треугольник $\triangle A_1BC$. Угол $\angle BCA_1$ является вписанным в окружность и опирается на её диаметр $BA_1$. По свойству вписанного угла, опирающегося на диаметр, $\angle BCA_1 = 90^\circ$. Следовательно, треугольник $\triangle A_1BC$ — прямоугольный.
В прямоугольном треугольнике $A_1BC$ (с гипотенузой $BA_1 = 2R$) по определению синуса угла:
$\sin(\angle BA_1C) = \frac{BC}{BA_1} = \frac{a}{2R}$
Из этого выражения получаем: $a = 2R \cdot \sin(\angle BA_1C)$.
Теперь необходимо связать угол $\angle BA_1C$ с углом $A$ исходного треугольника. Рассмотрим три возможных случая.
Случай 1: Угол $A$ — острый (рис. 333, а)
В этом случае вершины $A$ и $A_1$ лежат в одной полуплоскости относительно прямой $BC$. Вписанные углы $\angle BAC$ и $\angle BA_1C$ опираются на одну и ту же дугу $BC$. Следовательно, эти углы равны: $\angle A = \angle BA_1C$. Тогда и синусы этих углов равны: $\sin A = \sin(\angle BA_1C)$.
Случай 2: Угол $A$ — тупой (рис. 333, б)
В этом случае вершины $A$ и $A_1$ лежат в разных полуплоскостях относительно прямой $BC$. Четырёхугольник $ABA_1C$ вписан в окружность. По свойству вписанного четырёхугольника, сумма его противоположных углов равна $180^\circ$. Таким образом, $\angle A + \angle BA_1C = 180^\circ$, откуда $\angle BA_1C = 180^\circ - \angle A$. По формуле приведения, $\sin(180^\circ - \alpha) = \sin \alpha$, получаем: $\sin(\angle BA_1C) = \sin(180^\circ - A) = \sin A$.
Случай 3: Угол $A$ — прямой
Если $\angle A = 90^\circ$, то он опирается на диаметр. Это означает, что противолежащая сторона $BC$ является диаметром описанной окружности, то есть $a = 2R$. При этом $\sin A = \sin 90^\circ = 1$. Проверим равенство: $\frac{a}{\sin A} = \frac{2R}{1} = 2R$. Равенство выполняется.
Таким образом, во всех трёх случаях было показано, что $\sin(\angle BA_1C) = \sin A$. Подставим этот результат в полученную ранее формулу $a = 2R \cdot \sin(\angle BA_1C)$:
$a = 2R \sin A$
Разделив обе части равенства на $\sin A$ (это допустимо, так как угол треугольника находится в интервале $(0, 180^\circ)$, и его синус не равен нулю), мы получаем искомое соотношение:
$\frac{a}{\sin A} = 2R$
Поскольку рассуждения проводились для произвольно выбранной стороны $a=BC$ и противолежащего ей угла $A$, они справедливы для любой другой стороны и противолежащего ей угла треугольника.
Ответ: Доказано, что отношение стороны треугольника к синусу противолежащего угла равно диаметру описанной окружности, то есть для любого треугольника выполняются равенства $\frac{a}{\sin A} = \frac{b}{\sin B} = \frac{c}{\sin C} = 2R$.
Помогло решение? Оставьте отзыв в комментариях ниже.